【導讀】隨著功能安全要求日益受到重視,改進系統診斷功能勢在必行。其中,電流測量便是診斷評估的一項重要內容。要確定設計的測量精度,務必要了解誤差源。
正如之前在信號鏈基礎知識 #141中所述,了解如何解讀數據表對于計算高側電流測量的精度非常重要。此外,了解外部元件的影響對于獲得正確的電流測量結果也至關重要。
高側電流檢測實現
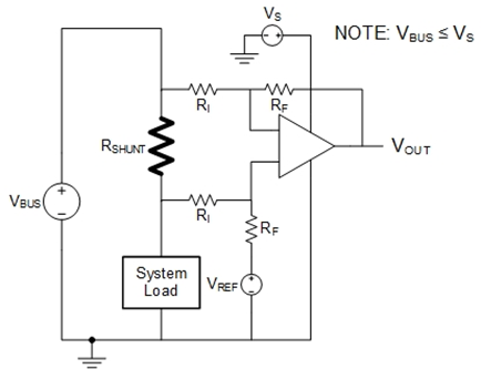
在高側配置中,有兩種常用的電流測量方法:
● 使用差分運算放大器,如圖1所示。
圖1 用于高側電流測量的運算放大器電路
使用電流檢測放大器,如圖2所示。
圖2 用于高側電流測量的電流檢測放大器電路
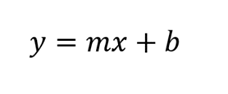
這兩種方法具有一些根本的區別,主要體現在電流檢測放大器集成了增益電阻器網絡,而運算放大器則使用外部分立式電阻器作為其增益網絡。無論您使用哪種方案,基本系統傳遞函數都適用,如公式1所示:
公式1
其中
● y是輸出電壓 (VOUT)。
● m 是系統增益,對于此系統為RSHUNT×G。G是為大多數電流檢測放大器預定義的,而對于運算放大器,則為RF/RI。
● x是輸入電流(I)。
● b 是系統的失調電壓。如果系統測量雙向電流,當輸入電流為零時,b 是輸出電壓。如果單向測量,b 在0A下的理想電壓為0V,但它可能會受到放大器輸出擺幅規格的限制。對于運算放大器和電流檢測放大器,VOFFSET 通常是以輸入為參考規格。因此,b 實際上還需要考慮系統的增益。
電流測量的傳遞方程可改寫為公式2:
公式2
基于此基本傳遞函數,有兩種誤差類型:增益和失調電壓。
增益誤差
系統增益誤差有兩個主要來源:分流電阻器和放大器增益。分流電阻器誤差對于運算放大器或電流檢測放大器是常見的,通過查看電阻器規格表很容易確定,而放大器的增益誤差則取決于選擇的放大器方案。
對于差分運算放大器方案,如前所述,增益是兩個電阻器的比率,即RF/RI。要計算誤差,需查看電阻器的數據表。典型分立增益網絡電阻器的容差為0.5%、100ppm/°C。要計算此比率的最大誤差,需假設一個電阻處于最大值,而另一個電阻處于最小值。這會在室溫下產生1%的誤差,并且由于假設會發生反向漂移,因此在125°C下為3%。
對于電流檢測放大器,增益誤差通常列在數據表中。圖3 顯示了德州儀器(TI)INA186-Q1的增益誤差。可以看到,室溫下的增益誤差為1.0%。溫漂為10ppm/°C時,125°C下的增益誤差為1.1%。
圖3 INA186-Q1增益誤差和增益誤差漂移規格數據表
這是TI電流檢測放大器的一個主要優勢:精度匹配的集成增益網絡可更大限度地減少溫漂效應。對于運算放大器電路,您可以使用精度匹配的電阻器網絡,但它們會顯著提高方案成本。
偏移誤差
如上所述,輸出失調電壓必須包括增益。由于失調電壓通常指定為以輸入為參考,因此公式3按如下所示計算失調電壓誤差:
公式3
從公式3中可以看出,當VSHUNT (IxRSHUNT) 接近失調電壓值時,失調電壓誤差很重要,并且隨著電流變為0,失調電壓誤差將接近無窮大。相反,如果VSHUNT >>VTOTAL OFFSET,那么此誤差項將接近0。
總輸入參考失調電壓具有三個主要組成部分:
放大器VOFFSET 規格和漂移。
共模抑制比(CMRR)。
電源抑制比(PSRR)。
由于放大器的VOFFSET 通常在固定共模電壓和電源電壓下指定,因此CMRR和PSRR也是造成失調電壓誤差的因素。圖4 顯示了INA186-Q1的固定值,圖5顯示了常用運算放大器TI TLV2186的固定值。
圖4 INA186-Q1在固定共模電壓和電源電壓規格下的CMRR和PSRR數據表
圖5 TLV2186在固定共模電壓和電源電壓規格下的CMRR和PSRR數據表
正如信號鏈基礎知識 #141 中所述,數據表中電流檢測放大器的VOFFSET 指定方式與運算放大器不同。具體而言,電流檢測放大器失調電壓包括集成電阻器網絡的影響,而運算放大器VOFFSET 僅適用于器件。運算放大器方案中的總失調電壓需要將外部電阻器的影響考慮在內。
由于電流從共模電壓流經外部電阻器,因此可將外部電阻器視為導致共模抑制誤差的原因。假設所有四個增益電阻器具有相同的容差,根據公式4,電路的增益和電阻器的容差將確定“電阻器CMRR”:
公式4
圖6 所示為不同增益和電阻器容差下計算出的電阻器CMRR(以分貝為單位),您可從中看到不同增益和電阻器容差所產生的影響。
圖6 在三種不同增益配置、不同電阻容差下計算出的CMRR值
對于電流檢測放大器,只需將CMRR和PSRR的影響添加到器件的失調電壓規格中,即可計算出總輸入失調電壓。通常會在整個溫度范圍內指定CMRR和PSRR;因此,任何漂移影響都已考慮在內。但是,計算不同溫度下的誤差時必須考慮溫漂。
總誤差
理論上,最壞情況下的總誤差只是各個誤差項的總和。從統計學角度講,所有誤差同時發生的這種情況不太可能發生。因此,使用平方和根方法(公式5)計算一階總誤差:
公式5
圖7列出了使用INA186-Q1和TLV2186且增益為20時的關鍵性能指標。
圖7 使用INA186-Q1或TLV2186實現高側電流測量應用的關鍵性能指標
圖8展示了兩種方案使用10mΩ、0.5%、50ppm/°C RSHUNT 分別在室溫和125°C 時用公式5計算得出的以下誤差曲線。
圖8 高側電流測量方案結合使用INA186-Q1或TLV2186以及10mΩ、0.5%、50ppm/°C RSHUNT 時的平方和根誤差曲線
從圖7和圖8中可以看出,外部增益電阻器是分立式方案的主要誤差源,在溫度變化時尤為明顯。校準可以更大限度地降低室溫下的失調電壓誤差,但溫漂不容易校準。
總結
通過增加可實現的設計裕度,提高電流檢測方案的精度可以提高系統的診斷能力。但與任何電子系統一樣,提高精度通常需要增加系統成本。通過了解不同工作條件下的誤差源及其影響,您能夠在成本和精度之間做出適當的權衡。
參考文獻
● 下載 INA186-Q1 數據表。
● 下載 TLV2186數據表。
關于作者
Dan Harmon是TI電流和位置檢測產品線的汽車營銷經理。在他33多年的職業生涯中,他曾為多種技術和產品提供支持,包括接口產品、成像模擬前端和電荷耦合器件傳感器。他還擔任過TI USB Implementers Forum代表和TI USB 3.0 Promoter’s Group主席。Dan擁有戴頓大學電氣工程學士學位,以及德克薩斯大學阿靈頓分校電氣工程碩士學位。
關于德州儀器(TI)
德州儀器(TI)(納斯達克股票代碼:TXN)是一家全球化的半導體公司,致力于設計、制造、測試和銷售模擬和嵌入式處理芯片,用于工業、汽車、個人電子產品、通信設備和企業系統等市場。我們致力于通過半導體技術讓電子產品更經濟實用,創造一個更美好的世界。如今,每一代創新都建立在上一代創新的基礎之上,使我們的技術變得更小巧、更快速、更可靠、更實惠,從而實現半導體在電子產品領域的廣泛應用,這就是工程的進步。這正是我們數十年來乃至現在一直在做的事。 欲了解更多信息,請訪問公司網站www.ti.com.cn。
免責聲明:本文為轉載文章,轉載此文目的在于傳遞更多信息,版權歸原作者所有。本文所用視頻、圖片、文字如涉及作品版權問題,請聯系小編進行處理。
推薦閱讀:





