【導讀】可以將先前實驗中的零增益放大器(Q1、R2)和穩定電流源(Q2、R3)與負反饋中的PNP電流鏡級(Q3、Q4)配合使用,以構建在一定的輸入電壓范圍內提供恒定或調節輸出電壓的電路。本實驗旨在構建和研究多種類型的基準電壓源/穩壓器,分為以下幾部分:
● 調節基準電壓源
● 增強基準電壓源
● 分流穩壓器
調節基準電壓源
目標
可以將先前實驗中的零增益放大器(Q1、R2)和穩定電流源(Q2、R3)與負反饋中的PNP電流鏡級(Q3、Q4)配合使用,以構建在一定的輸入電壓范圍內提供恒定或調節輸出電壓的電路。
材料
● ADALM2000 主動學習模塊
● 無焊面包板
● 一個2.2 kΩ電阻(或其他類似值)
● 一個100 Ω電阻
● 兩個小信號NPN晶體管(2N3904或SSM2212)
● 兩個小信號PNP晶體管(2N3906或SSM2220)
說明
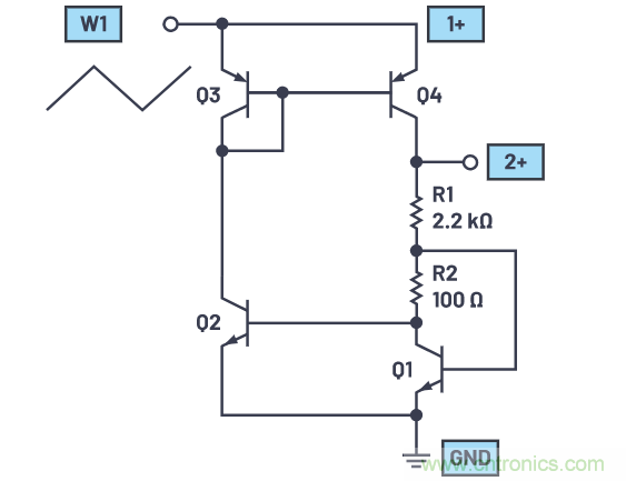
面包板連接如圖1所示。AWG1的輸出驅動PNP晶體管Q3和Q4的發射極。Q3和Q4配置為電流鏡,其基極與Q3的集電極相連。Q4的集電極連接到電阻R1。電阻R1和R2以及晶體管Q1按照2020年11月學子專區實驗所示進行連接,"ADALM2000 實驗: 零增益放大器。" 由于Q2的VBE始終小于Q1的VBE,因此應從器件庫存中選擇Q1和Q2,使得(在相同的集電極電流下)Q2的VBE小于Q1的VBE。晶體管Q2的基極連接到Q1集電極的零增益輸出。Q2的集電極連接到PNP電流鏡的輸入端,即Q3的基極和集電極。2+(單端)示波器輸入用于測量Q4集電極上的輸出電壓。

圖1.穩壓器電路。
硬件設置
波形發生器1應配置為1 kHz三角波,峰峰值幅度為4 V,偏置為2 V。示波器通道2的單端輸入(2+)用于測量Q4集電極上的穩定輸出電壓(負輸入1-和2–應接地)。

圖2.穩壓器試驗板電路。
程序步驟
繪制輸出電壓(在Q4的集電極處測量)與輸入電壓的關系曲線。在多少輸入電壓電平下,輸出電壓停止變化/調節?這稱為壓差。對于輸入電壓高于壓差的情況,輸入電壓每變化一伏,輸出電壓變化多少?VOUT的變化/VIN的變化稱為電壓調整率。將可變電阻的輸出節點接地。在輸入電壓固定(即連接到固定的Vp板電源)的情況下,測量電阻各種設置的輸出電壓。計算每個設置的電阻中的電流。輸出電壓與輸出電流的關系有何變化?這稱為負載調整。

圖3.穩壓器示波器XY圖。
增強基準電壓源
目標
上一節中穩壓器電路存在的問題是,可用于輸出負載的電流受到通過PNP Q3和Q4映射的NPN Q2提供的反饋電流的限制。我們希望構建一個電路,不僅在輸入電壓范圍內,而且在輸出負載電流范圍內都能提供恒定或調節輸出電壓。這第二個電路利用發射極跟隨器輸出級為輸出提供電流。
材料
● 一個2.2 kΩ電阻
● 一個100 Ω電阻
● 一個10 kΩ可變電阻(電位計)
● 一個4.7 kΩ電阻(可以是為所需電路操作選擇的任何類似阻值電阻)
● 四個小信號NPN晶體管(2N3904和SSM2212)
說明
面包板連接如圖4所示。晶體管Q1和電阻R1及R2依然配置為零增益放大器。晶體管Q2和可變電阻R3形成穩定的電流源。如果使用SSM2212匹配的NPN對,最好將其用于器件Q1和Q2。共發射極輸出級Q3及其集電極負載R4提供增益。發射極跟隨器Q4驅動輸出節點并關閉負反饋環路。

圖4.增強型穩壓器。
硬件設置
波形發生器W1應配置為1 kHz三角波,峰峰值幅度為4 V,偏置為2 V。示波器通道2 (2+)用于測量Q4發射極上的穩定輸出電壓。

圖5.增強型穩壓器試驗板電路。
程序步驟
重復測量此電路的壓差、線路和負載調整。它們與第一個穩壓器電路有何不同?

圖6.增強型穩壓器波形XY圖。
分流穩壓器
目標
可以將零增益放大器(Q1、R2)和穩定電流源(Q2、R3)與負反饋中的共發射極放大器級(Q3)配合使用,以構建在一定的輸入電流范圍內提供恒定或調節輸出電壓的2端口電路。
材料
● ADALM2000主動學習模塊
● 無焊面包板
● 跳線
● 一個2.2 kΩ電阻(或其他類似值)
● 一個100 Ω電阻
● 一個1 kΩ電阻(或類似值)
● 一個10 kΩ可變電阻(電位計)
● 三個小信號NPN晶體管(2N3904和SSM2212)
Directions
面包板連接如圖7所示。函數發生器的輸出驅動電阻R4的一端。電阻R1和R2以及晶體管Q1按照11月學子專區文章所示進行連接, "ADALM2000實驗:零增益放大器(BJT)。"電阻R3和晶體管Q2按照2021年1月文章所示進行連接, "ADALM2000實驗:穩定電流源 。"如果使用SSM2212匹配的NPN對,最好將其用于器件Q1和Q2。添加Q3,將其發射極接地,基極連接到Q2的集電極,集電極連接到組合R1、R3、R4和示波器輸入2+的節點上。

圖7.帶隙分流穩壓器。
硬件設置
波形發生器W1應配置為1 kHz三角波,峰峰值幅度為4 V,偏置為2 V。示波器通道2的單端輸入(2+)用于測量Q3集電極上的調節輸出電壓。

圖8.帶隙分流穩壓器試驗板電路。
程序步驟
配置示波器以捕獲測量的兩個信號的多個周期。確保啟用XY功能。圖9提供了示波器顯示的圖像示例。調節可變電阻R3時,觀察調節輸出電壓。

圖9.輸出電壓與輸入電壓的關系

圖10.輸出電壓與輸入電流關系圖示例。
問題:
向帶隙分流穩壓器的輸出電壓施加接地負載時,會對調節輸出電壓產生什么影響?
您可以在 學子專區博客上找到問題答案。
免責聲明:本文為轉載文章,轉載此文目的在于傳遞更多信息,版權歸原作者所有。本文所用視頻、圖片、文字如涉及作品版權問題,請聯系小編進行處理。
推薦閱讀:




