【導讀】本文闡釋1/f噪聲是什么,以及在精密測量應用中如何降低或消除該噪聲。1/f噪聲無法被濾除,在精密測量應用中它可能是妨礙實現最佳性能的一個限制因素。
什么是1/f噪聲?
1/f噪聲是一種低頻噪聲,其噪聲功率與頻率成反比。人們不僅在電子裝置中觀測到1/f噪聲,在音樂、生物學乃至經濟學中也觀察到這種噪聲1。關于1/f噪聲的來源仍存在很大爭議,人們就此仍在開展研究2。
在圖1所示ADA4622-2運算放大器的電壓噪聲頻譜密度中,我們可以看到有兩個不同的區域。圖1左邊是1/f噪聲區,右邊是寬帶噪聲區。1/f噪聲和寬帶噪聲之間的交越點稱為1/f轉折頻率。

圖1.ADA4622-2電壓噪聲頻譜密度
如何測量及規定1/f噪聲?
比較若干運算放大器的噪聲密度曲線之后,可以得知每種產品的1/f轉折頻率是不同的。為了便于比較器件,當測量各器件的噪聲時,我們需要使用相同帶寬。針對低頻電壓噪聲,標準規格是0.1 Hz至10 Hz峰峰值噪聲。對于運算放大器,0.1 Hz至10 Hz噪聲可利用圖2所示電路來測量。

圖2.低頻噪聲測量
運算放大器放在為單位增益配置,同相輸入端接地。運算放大器由雙電源供電,這樣輸入端和輸出端可以與地電位相同。
有源濾波器模塊限制所測量的噪聲帶寬,同時為來自運算放大器的噪聲提供1000倍增益,從而確保來自待測器件的噪聲是主要噪聲源。運算放大器的失調不重要,因為濾波器輸入為交流耦合。
濾波器輸出連接到示波器,并測量10秒的峰峰值電壓,以確保捕捉到完整的0.1 Hz至10 Hz帶寬(1/10秒 = 0.1 Hz)。示波器上顯示的結果隨后除以1000倍增益,以計算0.1 Hz至10 Hz噪聲。圖3顯示了ADA4622-2的0.1 Hz至10 Hz噪聲。ADA4622-2的0.1 Hz至10 Hz噪聲非常低,典型值僅為0.75 μV p-p。

圖3.0.1 Hz至10 Hz噪聲,VSY = ±15 V,G = 1000
1/f噪聲對電路有何影響?
系統的總噪聲是系統中各器件的1/f噪聲和寬帶噪聲之和。無源器件有1/f噪聲,電流噪聲也有1/f噪聲成分。但對于低電阻,1/f噪聲和電流噪聲通常非常小,故不予以考慮。本文僅聚焦于電壓噪聲。
為了計算系統總噪聲,我們先計算1/f噪聲和寬帶噪聲,再將其合并。如果使用0.1 Hz至10 Hz噪聲規格來計算1/f噪聲,那么我們假定1/f轉折頻率低于10 Hz。如果1/f轉折頻率高于10 Hz,那么我們利用下式3估算1/f噪聲:

其中:
en1Hz 為1 Hz時的噪聲密度,
fh為1/f噪聲轉折頻率,
fl為1/孔徑時間。
例如,若要估算ADA4622-2的1/f噪聲,則fh約為60 Hz。我們設置fl等于1/孔徑時間??讖綍r間為總測量時間。如果設置孔徑時間或測量時間為10秒,則fl為0.1 Hz。1 Hz時的噪聲密度en1Hz約為55 nV√Hz。因此,0.1 Hz到60 Hz的噪聲結果為139 nVrms。為將此值轉換為峰峰值,應乘以6.6,故峰峰值噪聲約為0.92 μV p-p4。這比0.1 Hz至10 Hz規格高出約23%。
寬帶噪聲可用下式計算:
其中:
en 為1 kHz時的噪聲密度,
NEBW 為噪聲等效帶寬
噪聲等效帶寬要考慮濾波器逐步滾降引起的超出濾波器截止頻率的額外噪聲。噪聲等效帶寬取決于濾波器極點數和濾波器類型。對于簡單的單極點低通巴特沃茲濾波器,NEBW為1.57 x 濾波器截止頻率。
ADA4622-2在1 kHz時的寬帶均方根噪聲僅為12 nv√Hz。輸出端使用一個截止頻率為1 kHz的簡單RC濾波器,寬帶均方根噪聲約為475.5 nVrms,可計算如下:
注意,簡單低通RC濾波器具有與單極點低通巴特沃茲濾波器相同的傳遞函數。
為了獲得總噪聲,我們必須將1/f噪聲和寬帶噪聲相加。為此我們可以使用和方根方法,因為這些噪聲源是不相關的。
利用此等式,我們可以計算ADA4622-2輸出端采用一個簡單1 kHz低通RC濾波器時的總均方根噪聲為495.4 nVrms。此噪聲僅比寬帶噪聲高出4%。從這個例子可以清楚地知道,1/f噪聲僅影響測量頻率從DC到極低帶寬的系統。一旦比1/f轉折頻率高出大約10倍或更多,1/f噪聲對總噪聲的貢獻就會變得微不足道。
噪聲以和方根相加,如果較小噪聲源比較大噪聲源的大約1/5還低,那么我們可以決定忽略較小噪聲源,因為低于1/5的噪聲源對總噪聲的貢獻只有大約1%5。
如何消除或降低1/f噪聲?
斬波穩定或斬波是一種降低放大器失調電壓的技術。由于1/f噪聲是接近DC的低頻噪聲,所以這種技術也能有效降低1/f噪聲。斬波穩定的工作原理如下:對輸入級的輸入信號進行交替或斬波,然后再對輸出級的信號進行斬波。這相當于利用正弦波進行調制。

圖4.ADA4522架構框圖
參考圖4所示的ADA4522架構框圖,輸入信號在CHOPIN級調制到斬波頻率。在CHOPOUT級,輸入信號同步解調回到原始頻率,同時放大器輸入級的失調和1/f噪聲被調制到斬波頻率。除了降低初始失調電壓之外,失調相對于共模電壓的變化也會縮小,從而獲得非常好的直流線性度和高共模抑制比(CMRR)。斬波還會降低失調電壓溫漂。因此,采用斬波技術的放大器常被稱為零漂移放大器。需要注意的一點是,零漂移放大器僅消除了放大器的1/f噪聲。任何其他來源(如傳感器)的1/f噪聲會不受影響地通過。
使用斬波的缺點是它會將開關偽像引入輸出并提高輸入偏置電流。在示波器上查看時,可以看到放大器輸出上的毛刺和紋波;利用頻譜分析儀查看時,可以在噪聲頻譜密度中看到噪聲尖峰。ADI公司最新零漂移放大器(如ADA4522 55 V零漂移放大器系列)采用已獲專利的失調和紋波校正環路,以最大程度減少開關偽像6。

圖5.時域中的輸出電壓噪聲6
斬波技術也可應用于儀表放大器和ADC。真正的軌到軌、零漂移儀表放大器AD8237,新型低噪聲、低功耗、24位Σ-Δ型ADC AD7124-4,以及最近發布的超低噪聲、32位Σ-Δ型ADC AD7177-2等產品,即利用斬波來消除1/f噪聲并使溫漂最小。
使用方波調制有一個缺點,那就是方波包含許多諧波。各諧波的噪聲會被解調回到DC。如果使用正弦波調制,那么這種方法受噪聲影響要小得多,可以在有大噪聲或干擾的情況下還原非常小的信號。這是鎖定放大器采用的方法7。

圖6.使用鎖定放大器測量表面污染程度7
在圖6所示例子中,傳感器輸出由正弦波調制以控制光源。利用光電檢測器電路檢測信號。一旦信號通過信號調理級,便可進行解調。利用相同正弦波調制和解調信號。解調使傳感器輸出回到DC,但也將信號調理級的1/f噪聲移至調制頻率。解調既可在模擬域中完成,也可在ADC轉換之后的數字域中完成。利用非常窄的低通濾波器(例如0.01 Hz)抑制DC以上的噪聲,這樣只剩下原始傳感器輸出和極低噪聲。這要求傳感器輸出恰好在DC,因此正弦波的精度和保真度很重要。此方法可消除信號調理電路的1/f噪聲,但不能消除傳感器的1/f噪聲。
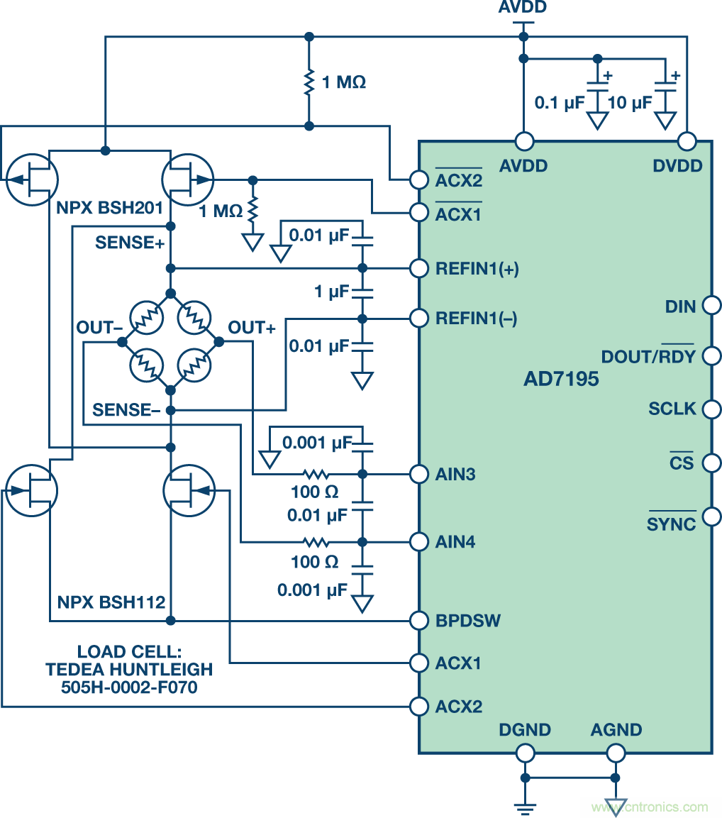
如果傳感器需要一個激勵信號,那么可以利用交流激勵消除傳感器的1/f噪聲。交流激勵工作原理如下:交替改變傳感器激勵源以從傳感器產生一個方波輸出,然后從激勵的各相中減去輸出。利用這種方法,我們不僅能消除傳感器的1/f噪聲,還能消除傳感器的失調漂移以及不良寄生熱電偶效應8。

圖7.橋式傳感器的交流激勵8。
交流激勵可利用分立開關完成,并通過微控制器控制開關。內置PGA的低噪聲、低漂移、24位Σ-Δ型ADC AD7195含有驅動器來實現對傳感器的交流激勵。ADC透明地管理交流激勵,傳感器激勵與ADC轉換同步,使交流激勵更容易使用。

圖8.CN-0155—利用內置PGA和交流激勵的24位Σ-Δ型ADC實現精密電子秤設計
實現
使用零漂移放大器和零漂移ADC時,必須知道各器件的斬波頻率,并清楚可能發生交調失真(IMD)。當兩個信號結合時,所得波形不僅含有原先的兩個信號,還有這兩個信號頻率的和與差。
例如,考慮一個采用 ADA4522-2 z零漂移放大器和 AD7177-2 Σ-Δ ADC的簡單電路,各器件的斬波頻率會混頻,產生和與差信號。ADA4522-2的開關頻率為800 kHz,而AD7177-2的開關頻率為250 kHz。這兩個開關頻率的混頻會在550 kHz和1050 kHz產生額外的開關偽像。這種情況下,AD7177-2數字濾波器的最大轉折頻率為2.6 kHz,遠低于最低偽像,故將會濾除所有這些IMD偽像。然而,如果串聯使用兩個完全相同的零漂移放大器,那么產生的IMD將是器件內部時鐘頻率之差。此差值可能很小,所以IMD會出現在離DC近得多的地方,落在目標帶寬之內的可能性更大。
任何情況下,當設計一個采用零漂移或斬波器件的系統時,必須考慮IMD。應當注意,大多數零漂移放大器的開關頻率遠低于ADA4522-2。事實上,設計精密信號鏈時,高開關頻率是ADA4522系列的一項關鍵優勢。
結語
1/f噪聲會限制精密直流信號鏈的性能。然而,可以利用斬波和交流激勵等技術來消除1/f噪聲。采用這些技術需權衡利弊,但現代放大器和Σ-Δ型轉換器已解決這些問題,使得零漂移產品更容易使用且終端應用范圍更廣。
參考電路
1. W. H. Press. ?天文學和其他領域中的閃爍噪聲。" 天體物理學評論,1978年。
2. F.N. Hooge. ?1/f噪聲源"。 IEEE電源電子會刊,第41卷第11期,1994年。
3. MT-048. ?運算放大器噪聲關系:1/f噪聲、RMS噪聲和等效噪聲帶寬"。ADI公司,2009年。
4. Walt Jung. ?運算放大器應用手冊"。Newnes, 2005年。
5. MT-047. ?運算放大器噪聲"。ADI公司,2009年。
6. Kusuda Wong. ?零漂移放大器:現可輕松用于高精度電路中"。 模擬對話,第49卷,2015年。
7. Luis Orozco. ?同步檢波器助力精密低電平測量"。 模擬對話,第48卷,2014年。
8. Albert O?Grady. ?傳感器激勵與測量技術"。 模擬對話,第34卷,2000年。
致謝
作者感謝Scott Hunt和Gustavo Castro先前就放大器噪聲源所做的工作。
免責聲明:本文為轉載文章,轉載此文目的在于傳遞更多信息,版權歸原作者所有。本文所用視頻、圖片、文字如涉及作品版權問題,請聯系小編進行處理。
推薦閱讀:




