【導讀】低壓差(LDO)線性穩壓器通常用于向處理器內核和通信電路提供干凈的電源。在這些應用中,由于處理器和功率放大器對電源輸出噪聲和負載瞬態響應有嚴格的性能要求,因此會專門使用LDO穩壓器。這些電路通常需要一個能夠滿足每個IC的電流額定值和供電軌要求的LDO穩壓器,以便盡量減小解決方案尺寸。
LDO穩壓器通常需要進行硬件修改以調整輸出電壓,但如果規格不斷變化,則更改電路板和組件可能會增加開發時間。在此類應用中,具有軟件可編程輸出電壓的LDO穩壓器可以節約時間和成本。
不過,LDO穩壓器輸出的軟件控制只能解決部分問題。LDO穩壓器通常用作開關穩壓器的后置穩壓器。從LDO穩壓器的角度看,開關穩壓器通常用于在其到達線性穩壓器之前對輸入功率進行預調節。理想情況下,開關穩壓器的輸出應正好有適當的裕量(高于LDO穩壓器的壓差),使LDO穩壓器能夠在最有效的區域內運行,并優化瞬態響應。為了保持LDO穩壓器的適當輸入電壓,必須根據LDO穩壓器的輸出調整開關穩壓器的輸出。同樣,這最好在不需要進行昂貴的硬件修改的情況下實現。
LT3072雙通道2.5 A線性穩壓器能夠滿足數字IC電源的挑戰性需求,即使LT3072采用前置穩壓器輸入電源,也可以進行與硬件無關的輸出電壓調整。LT3072具有UltraFast™瞬態響應和80 mV的低壓差,使其能夠在負載快速變化時輕松產生精確調節的電源電壓。
只需使用10 µF (1 µF + 2.2 µF + 6.8 µF)輸出電容即可獲得LT3072帶來的12 µV rms的低輸出噪聲和超快瞬態響應。低噪聲對于通信或傳感器電路保持其高性能至關重要。
LT3072在單個封裝中集成了兩個完全獨立的2.5 A LDO穩壓器。LT3072的0.6 V至2.5 V輸出電壓范圍足夠寬,能夠為各種數字IC供電軌供電。在LT3072上設置幾個三態引腳,可編程設定每個通道的輸出電壓,這可通過跳線、微控制器或電源系統管理(PSM) IC輕松實現。
具有低噪聲和超快瞬態響應的可編程雙通道輸出
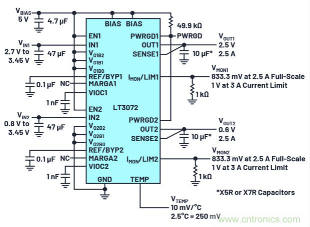
圖1顯示獨立電路中的LT3072,適用于具有嚴格功率要求的數字IC負載。嚴格電源規范的一個重要組成部分是能夠快速響應負載瞬變,如圖2中LT3072的超快瞬態響應曲線所示。
每個輸出值都由三個三態引腳設定:VO1B2、VO1B1、VO1B0、VO2B2、VO2B1和VO2B0。每個三態引腳通過接地、浮空或對其施加電壓來設置。通過這種方式,可將輸出設定為0.6 V至2.5 V。
除了設置標稱編程電壓之外,還可以通過輸入裕值設置對編程的輸出電壓進行±10%的調整。相應的輸入電壓可低至200 mV,高于或略高于2.5 V和0.6 V輸出電壓,以便優化瞬態響應性能裕量。輸出電壓狀態由PWRGD引腳指示,還有一些引腳用于模擬監控輸出電流,也可設定±7%精度輸出限流值。此外還有模擬監控裸片溫度的引腳。

圖1.雙通道2.5 A LT3072的超快負載瞬態響應、12 µV rms輸出噪聲和80 mV壓差特性能夠滿足具有嚴格功率要求的數字IC需求。該原理圖顯示,三態VO1B2–0和VO2B2–0引腳的OUT1和OUT2分別固定為2.5 V和0.6 V,但只要更改這些引腳上的狀態就可改變輸出電壓,無需耗時昂貴的硬件修改,即可實現對LT3072的軟件控制。

圖2.LT3072的單輸出超快瞬態響應顯示只需使用10 µF (1 µF + 2.2 µF + 6.8 µF)輸出電容即可實現微秒建立時間。中間的跡線顯示可使用額外的電容來限制偏移振幅,但建立時間略長。
前置穩壓器的動態控制
LT3072可動態控制其前面的開關輸出。這樣就可以對LDO穩壓器的輸出電壓進行即時調整,同時將其輸入電壓保持在一個能維持高效率和快速負載瞬態響應的水平。
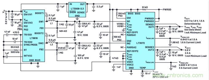
圖3中LT3072的前置穩壓器電源采用LT8616,這是一款42 V、雙通道1.5 A/2.5 A同步單片降壓穩壓器。此設置可接受單個3.6 V至42 V系統輸入電壓范圍。在此解決方案中,LT3072的OUT1的可編程輸出范圍為0.6 V至1.8 V。OUT1通道使用VIOC控制相應的LT8616輸出,使LDO穩壓器在最佳效率和瞬態響應轉換范圍內工作。使用VO1B2-1引腳可在0.6 V至1.8 V之間動態調整OUT1。
OUT1線性穩壓器通道的限流值設置為1.8 A,略高于LT8616通道1的1.5 A最大輸出電流。OUT2固定在0.6 V,使用3 A限流值時可為2.5 A。
LT3008-3.3向LT3072提供偏置電流。LT8616的PG2(電源良好)引腳在LT3072啟動前提供少許延遲。圖4顯示LT3072動態控制可預調節LDO穩壓器輸入的開關通道。

圖3.LT3072的IN1和IN2由雙通道、降壓型LT8616進行預調節。LT3072的VOIC1和LT8616的TR/SS1之間的連接允許LT3072動態預調節其IN1輸入,從而獲得出色的效率和負載瞬變性能,同時允許在不更改硬件的情況下調整LT3072的輸出電壓。

圖4.圖3所示電路的動態測試。跡線顯示,通過軟件對三態引腳VO1B2和VO1B1(VO1B0接地)進行更改如何實現對LT3072的OUT1電壓調整。反過來,LT3072動態控制LT8616通道1輸出,該輸出對LDO穩壓器的IN1輸入進行預調節。這樣,LDO穩壓器的IN1電壓保持在一個高于LDO穩壓器OUT1的固定壓差,從而可實現高效率和高負載瞬變性能,所有這一切無需對硬件進行任何更改。
結論
用于數字IC電源的雙通道LDO穩壓器LT3072具有兩個低噪聲通道和超快負載瞬態響應特性。兩個輸出電壓可通過設置幾個三態引腳進行設定,無需使用電阻。當LT3072的輸入電源是前置穩壓器時,可使用LT3072 VIOC功能來控制該輸入電源,從而允許在輸出電壓編程時進行動態更改,并且不影響瞬態響應性能或效率。
作者簡介
Andy Radosevich是ADI公司的高級應用工程師,為Power by LinearTM非隔離DC-DC開關、線性電壓和電流穩壓器提供支持。Andy擁有圣何塞州立大學電力電子專業電子工程碩士學位。他還擁有運動控制和輕中型制造工藝方面的背景。Andy熱衷于乘坐公共交通出行,經常乘坐巴士參加硅谷工程活動。
推薦閱讀:



