【導讀】室外攝像頭在安保應用中扮演者重要角色,因此,無論處于熱帶、寒帶,還是日溫差極大的氣候,都需要確保它們不會運轉失常或發生故障。
舊版室外攝像頭只能在特定溫度范圍內可靠地運行。溫度較低時,鋰電池的內部電阻較大,使得電池容量迅速退化,甚至失效。溫度很高時,攝像頭的圖像傳感器可能會產生“熱像素”,即會對整體圖像質量產生不利影響的明亮的單個像素。
設計一種可承受-30°C至+ 55°C的寬范圍環境溫度的室外攝像頭面臨兩個主要的設計挑戰。第一個挑戰是極高/低溫下的啟動能力。第二個挑戰是需要在寬溫度范圍內準確測量溫度,因為安裝在攝像頭內部的風扇或加熱器的運行基于溫度測量值。精確的溫度結果可最大化攝像頭的工作溫度范圍,并防止設備故障。
具有溫度開關的設計可以幫助解決這兩個挑戰。
了解有關TMP390溫度開關的更多信息 →通過小型傳感器推動工業創新
風扇和加熱器如何實現高效運行
室外攝像頭,尤其是高清攝像頭,會產生較高能量。環境溫度較高時,風扇可以降低內部溫度,以保持攝像頭正常運行。極端寒冷條件下,盡管攝像頭會產生大量熱量,但這些熱量仍不足以使其在最低工作溫度之上工作。因此,當環境溫度低時,可使用加熱器來升高內部溫度。
圖1所示為傳統的溫度保護設計,其中微控制器(MCU)或處理器首先啟動,并借助傳感器檢測溫度。但是,如果溫度太低或太高,嘗試啟動時可能會損壞MCU或圖像傳感器。為避免這種情況,室外攝像頭設計應在嘗試啟動攝像頭之前將其恢復到最低工作溫度。

圖1:傳統的溫度保護設計
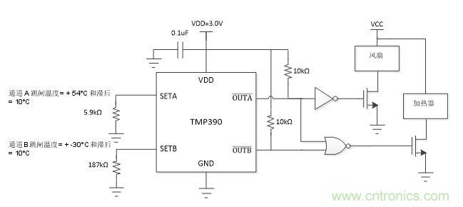
TMP390雙通道溫度開關可在不使用MCU的情況下提供獨立的過高和過低溫度檢測。由于溫度開關直接控制風扇和加熱器,因此可在MCU啟動之前為整個系統提供合適的溫度,從而防止MCU在極高或極低的溫度下運行。電阻器可編程的溫度跳閘點為各種應用提供了靈活性,而電阻器編程的5°C或10°C的熱滯選項可以防止不必要的數字輸出切換。
在極低溫度下的啟動過程中(參見圖2),接通電源后,溫度開關將首先啟動;MCU或其他組件保持關閉狀態。溫度超出安全范圍時,處于低電平有效狀態,同時,加熱器和風扇開始增加內部溫度。溫度達到預設值時,整個系統開始啟動。與圖1中的傳統溫度保護設計相比,TMP390溫度開關可在系統啟動之前調節溫度,從而解決了在極低或極高溫度下啟動的挑戰。

圖2:TMP390在+ 60°C和-40°C閾值下具有10°C磁滯的示例電路
TMP390溫度開關在-55°C至+ 130°C范圍內具有3C精度(從0°C至+ 70°C為±1.5°C),可在較寬溫度范圍內提供足夠精度。通過精確的溫度測量,室外攝像頭不必再為溫度保護留余地,從而可使工作溫度范圍最大化,并有效地保護系統內的設備。由于TMP390溫度開關可精確控制風扇或加熱器,因此可省去室外攝像頭中不必要的耗能。
推薦閱讀:





