【導讀】可編程邏輯控制器 (PLCs)使用邏輯、時序控制、定時、計數和算術算法等快速、確定性的功能來控制機器和過程。PLC使用模擬和數字信號與終端節點通信,例如讀取傳感器和控制執行器。典型的通信方法包括電流/電壓環路、Fieldbus1和工業以太網2協議。
隨著工業遠程應用領域傳感器和控制節點數的不斷增加,控制器中I/O模塊節點數也相應增加,一些分布式控制系統(DCS)能夠處理成千上萬的節點。如此密集的節點使溫度相關的挑戰難度越來越大,尤其是對于4mA至20mA環路通信標準的系統。
對系統設計人員而言,最大且最密切相關的挑戰是提高效率并降低功耗,因為現有系統的低效率導致電能浪費,運營成本增加。本文將說明設計更高效率系統面臨的挑戰,并介紹一款多功能、4通道、16位數模轉換器(DAC) AD5755,它作為一種集成度更高的解決方案有助于解決這些問題。
系統
典型工業控制系統的通信分層情況如圖1所示。直到最近,分布式輸入/輸出(遠程I/O和PLC)通常仍然使用Modbus3, PROFIBUS4 (程現場總線)或Fieldbus等開放或專有協議進行連接。如今,業界對使用PROFINET5的興趣日漸增強,它是一種設計用于在以太網設備之間快速交換數據的工業以太網協議。

圖1. 控制系統的層級結構
PROFINET的優勢包括:
● 速度更快,從RS-232的9.6 kbps提高到1 Gbps。
● 改進的整體性能。
● 距離更長。
● 能夠使用標準接入點、路由器、交換機、集線器、電纜和光纖,這比等效串行端口設備便宜得多。
● 一條鏈路可以有兩個以上的節點。這對于RS-485是可行的,但對于RS-232則不可行。
在"現場"級,用于將工業驅動器、電機、執行器、控制器與PLC/DCS I/O系統互連的現場總線協議為數眾多,包括DeviceNet,™ CAN6, InterBus,®7和上述PROFIBUS、Fieldbus。
輸入輸出(I/O)控制器連接工廠或過程環境中的傳感器和控制執行器,并通過上述模擬和數字方式與多個終端節點通信。本身安全的系統通過4mA至20mA電流環路進行連接,一些系統則使用隔離技術??刂铺幚砥魍ǔ?位至32位處理器,性能最高可達100 DMIPS(Dhrystone百萬條指令/秒)。工廠自動化設備結實耐用,能在惡劣的工業環境中工作而不需要風扇。
圖2顯示了幾個8通道模擬I/O模塊的例子。由于其尺寸小,因此功耗有限,有些甚至不到5 W。

圖2. I/O模塊
模擬4mA至20mA電流環路常用于工業過程控制的信號傳輸,4mA代表范圍的低端,20mA代表范圍的高端。電流環路的主要優勢在于信號精度不受互連線路的壓降影響,而且環路可以提供最高4 mA電流為器件供電。即使線路電阻很大,電流環路變送器也會在其電壓能力范圍內維持適當的電流。
通過4mA所代表的"活動—零"狀態,接收儀表可以檢測環路的一些故障(例如:0mA表示開環,3mA表示傳感器發生故障),雙線變送器設備也能通過環路電流供電。此類儀表用于測量壓力、溫度、流量、pH值和其它過程變量,以及控制閥門定位器或其它輸出執行器。模擬電流環路中的電流可以在環路中的任一點,通過一個串聯精密電阻轉換為電壓輸入。儀表的輸入端可能會將電流環路的一端連接到機殼(大地),因此當串聯連接多個儀表時,可能需要模擬隔離器。
功耗考慮
在圖3所示的系統中,一個通道配置為4mA至20mA通信(本例中為從DAC驅動一個執行器負載)。執行器的端接電阻決定環路所需的最大電源電壓。例如,100?電阻至少需要2 V電壓才能提供20 mA電流。如今的系統必須能夠驅動最高達(有時甚至超過)1 k?的負載,這是很常見的要求。對于這一負載阻抗和20 mA的滿量程電流,電源需要提供至少20 V電壓。所產生的功率為:
P = V × I = 20 V × 0.02 A = 0.4 W.
如果負載阻抗變為100 ?,使用同一電源(有效條件)時,即使只需要0.04 W功率,功耗仍將為0.4 W。這種情況下,系統的效率損失為90%,360 mW功率遭到浪費。

圖3. 當滿量程輸出遠低于電源電壓時,功率被浪費
對于一個8通道模塊,20 V電源下的總功耗將為3.2 W,其中多達2.88 W的功率遭到浪費(如果所有負載均為100 ?)。這種情況下,自熱效應和功耗預算的提高開始演變成問題。模塊內的溫度升高可能導致系統誤差增大,各個器件的漂移特性需要納入系統整體的誤差預算中加以考慮。
設計人員會考慮各種辦法來解決這些問題:
● 增大模塊尺寸以支持更多功耗,但成本會增加,因而這種解決方案的競爭力不強。
● 使用散熱和/或風扇控制 ,這是一種昂貴的解決方案,同時會增大空間。事實上,在一些安全關鍵應用中,不允許使用這種溫度控制設備。
● 減小最大負載阻抗,以便限制電路的整體功耗。在一些應用中,這會限制性能,導致系統的市場競爭力下降。
無論如何,在更小的空間中提供更多的通道這一趨勢會給許多系統設計人員帶來散熱和功耗方面的困擾。
一種有助于解決此問題的方法是從5V電源入手。監控輸出負載電壓,然后根據需要有效升壓并調節輸出電壓。圖4顯示5V電源和一款高效率DC/DC升壓轉換器利用反饋控制提供適當的輸出電壓,使片內功耗最小。

圖4.動態電源控制原理
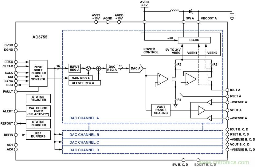
AD5755系列4通道、16位、串行輸入、電壓和電流輸出DAC能夠提供這種閉環動態電源能力(見附錄—圖A)。它的每個通道都能以16位分辨率提供電流或電壓,輸出端由動態電源控制下的DC/DC轉換器供電,因此該器件相當于在一個非常緊湊的9mm × 9mm × 0.8mm封裝中提供4個低功耗節點。
圖5的簡化電路顯示了使用感性升壓電路的動態電源控制工作原理。每個通道都能提供30 V以上的升壓輸出電壓。動態電源控制機制利用反饋調節輸出電壓,然后經過電阻分壓器分壓后與內部誤差放大器中的基準電壓進行比較,產生一個誤差電流。開關周期開始時,MOSFET開關接通,電感電流緩升,然后測量轉換為電壓的MOSFET電流。當電流檢測電壓大于誤差電壓時,MOSFET斷開,電感電流緩降,直到內部時鐘啟動下一個開關周期。在電流模式下調節輸出電源電壓采用類似方案,此時使用的是反饋誤差電流。

圖5.具有電源控制功能的升壓電路
用戶可以切換各通道的DC/DC轉換器開關信號的頻率和相位,以實現電路和器件的優化。

對輸出驅動器實行動態電源控制的目的是使封裝功耗最小。典型IC的內部結溫(TJMAX)最高可達125°C。假設系統的環境溫度TA為85°C。LFCSP封裝的熱阻θJA典型值為28°C/W。容許的片內功耗可以通過下式計算

不采用動態電源控制時,假設使用24V電源,則每個通道的最差情況功耗可以通過下式計算:
功耗 = 電源電壓 × 最大電流
= 24 V × 20 mA
= 0.48 W
在同樣的條件下,4個通道的功耗將接近2 W,這會給模塊和半導體電路帶來問題。啟用動態電源特性時,AD5755調節電源,使片內功耗降至最低。圖6顯示了啟用和禁用動態電源(固定電源)兩種情況下每個通道的功耗對比。

圖6. 啟用和禁用動態電源控制兩種情況下的功耗對比
啟用動態電源功能時,在24 mA輸出電流下片內功耗約為50 mW,而無調節時的片內功耗則為400 mW。這種控制片內功耗的能力非常有用,系統設計人員在提高系統通道數的同時可以使模塊功耗降至最低,從而不需要考慮繁瑣而昂貴的方法來控制系統溫度。
故障狀況下的系統差錯校驗與診斷
對于工業應用,必須能夠監控并報告系統級故障,在故障狀況下擁有盡可能多的系統控制權至關重要。AD5755包括許多片內診斷特性,能夠為用戶提供系統級差錯校驗功能。
發生故障時,一個重要考慮是控制DAC的MCU/DSP會如何。由于不能控制輸出,用戶將完全失去對系統的控制。AD5755有一個看門狗定時器(超時可編程設定),如果它在超時期限內沒有收到SPI接口傳來的命令,就會設置警告標志(高電平有效)。需要時,此ALERT引腳可以直接連到清零引腳(也是高電平有效),以便將輸出設置為已知的安全狀態(圖7)。AD5755的每個通道都有一個16位可編程清零碼寄存器,用戶可以靈活地將輸出清零為任意碼。

圖7.看門狗定時器設置控制信號丟失標志并使DAC返回到清零設置
在高噪聲工業環境中,即使MCU正常工作,通信信號也可能遭到破壞。為了應對這種可能性,AD5755具有可選的分組差錯校驗(PEC)功能,它實施一種CRC8多項式例程。該功能可以通過軟件使能或禁用,確保輸出不會錯誤地更新。
輸出端接線錯誤常會導致連接開路或短路,有可能會造成系統損壞。(即使沒有發生損壞,問題也往往難以診斷。AD5755具有開路和短路檢測功能,可以即時設置故障標志,提醒技術人員處理相關問題。)此外,當發生短路時,短路保護功能可以限制輸出電流。所有故障都可以通過SPI接口或硬件故障引腳傳達,以便用戶即時采取處理措施。
靈活的輸出范圍編程功能
為了處理所需的各種電壓和電流,AD5755的各通道都可提供許多可編程范圍,包括:4 mA至20 mA、0 mA至24 mA、0 mA至20 mA、0 V至5 V、0 V至10 V、±5 V、±10 V和±12 V。用戶也可以對各通道的各種范圍的增益和失調進行數字化編程。這些增益和失調寄存器具有16位分辨率。例如,為了設置0V至10.5V輸出范圍(如圖8所示),首先選擇0V至12V范圍,然后編程設置增益碼,將范圍調整到10.5 V。完成增益調整后,輸出范圍即為0V至10.5V,并具有16位分辨率。失調的編程設置方式與此相似。

圖8.任意范圍縮放
通過4mA至20mA電流環路傳輸附加信息
純4mA至20mA電流環路的缺點是只能單向傳輸單個過程變量,這對于現代工業控制系統是個限制??蓪ぶ愤h程傳感器高速通道(HART)標準的發展為4mA至20mA通信線路開啟了新的可能。
HART提供數字雙向通信機制,兼容4mA至20mA電流環路。在4mA至20mA模擬電流信號之上疊加一個1mA峰峰值頻移鍵控(FSK)信號?;贐ELL 202通信標準,所用的兩個頻率為1200 Hz(邏輯1)和2200 Hz(邏輯0),如圖9所示。

圖9. 疊加于不斷增大的環路電流之上的HART信號
AD5755可以配置為僅利用兩個外部器件來傳輸HART信號。HART調制解調器的輸出經過衰減后,交流耦合至AD5755的CHART引腳;這導致調制解調器輸出在4mA至20mA模擬電流上進行調制,而不會影響該電流的"直流"電平。圖10中的電路顯示AD5755如何與HART調制解調器接口以實現這種雙向通信形式。

圖10. AD5755用于HART通信
HART規范要求模擬電流的最大變化速率不得干擾HART通信。很顯然,電流輸出的步進變化可能會中斷HART信號傳輸。幸運的是,AD5755提供可控制的壓擺率,啟用該功能后,用戶可以通過數字方式限制電流輸出的壓擺率。
AD5755完整解決方案
圖11顯示采用AD5755的典型設置。(圖中顯示了一個HART調制解調器通道,但有四路HART輸入可用,每個通道一路輸入。)當使能動態電源控制特性時,每個通道需要四個外部器件:一個飽和電流約為1A的電感、一個開關二極管和兩個具有低等效串聯電阻(ESR)的電容。利用極少的外部器件,AD5755提供一款集成的單芯片、高性能系統解決方案。總非調整誤差(TUE)典型值為0.01%,其中包括25°C時的所有增益和失調誤差。

圖 11. AD5755設置
結論
隨著所需通道數和各模塊通道密度同步提高,系統設計人員面臨著許多問題:如何在提高通道數量的同時保持較小的模塊尺寸?如何提高通道數量并設計高能效系統,同時使系統的自熱效應和漂移誤差保持最小?就輸出編程性能而言,如何為客戶提供最大的靈活性?提供哪些安全特性和診斷功能,以確保系統穩定可靠并能夠輕松找出問題所在?
AD5755是一款采用9mm × 9mm CSP封裝的4通道器件,能夠大幅減小系統的電路板面積并提高通道密度。其動態電源控制特性能夠調節片內功耗,使模塊功耗降至最低。此外還有片內診斷功能,包括看門狗定時器、PEC差錯校驗及開路/短路檢測和保護,穩定可靠的設計使它能在惡劣的工業環境中工作,讓最終用戶更有信心。AD5755是一款真正的片上系統解決方案。
附錄
有關四通道DAC AD5755的更多信息
四通道電壓和電流輸出DAC AD57558采用–26V至+33V電源供電。在電流模式下,片內動態電源控制功能可以在7V至30V范圍內調節輸出驅動器的電壓,使封裝功耗最小。
AD5755采用多功能三線式串行接口,能夠以最高30MHz的時鐘速率工作,并與標準SPI,®、QSPI™、MICROWIRE™、DSP和微控制器接口標準兼容。該接口還提供可選的CRC-8分組差錯校驗功能,以及用于監控接口活動的看門狗定時器。
AD5755具有16位分辨率和單調性,同一引腳提供電壓或電流輸出,并具有用戶可編程的失調和增益、片內診斷功能和片內5 ppm/°C(最大值)基準電壓源,工作溫度范圍–40°C至+105°C??捎秒娏鬏敵龇秶鸀?mA至20mA、4mA至20mA和0mA至24mA±0.05%,可用電壓范圍為0V至5V、0V至10V、±5V、±10V、±6V和±12V±0.05%。

圖A. 四通道DAC AD5755功能框圖,所有四個通道完全相同
推薦閱讀:



