【導讀】什么是電阻?簡單來說,電阻就是指電流在電路中所遇到的阻力,或者說是指物體對電流的阻礙才能。電阻越大,電流所遭到的阻力就越大,因而電流就越小。反之,電阻越小,電流所遭到的阻力就越小,因而電流就越大。
電阻的符號是“R”。電阻的單位為歐姆,簡稱歐,用字母“Q”表示。
任何物體都存在電阻,導體也不例外。大家可能有這樣的體驗,電飯煲在煮飯的時分,導線會有些許發熱,究其緣由就是由于制造導線的銅存在電阻,固然電阻很小,但是在煮飯的大電流狀況下仍會耗費局部電能,以熱的方式分發出來,如圖1-7所示。

那么電阻是不是盡善盡美呢?當然不是。正由于有電阻的存在,我們才能夠控制電流的大小。為了讓電流依照人們的意愿做功,人們創造了電阻器。
電阻器
電阻器是限制電流的元件,通常簡稱為電阻,是一種最根本最常用的電子元件,普遍應用在各種各類電子電路中。
常用電阻器如圖21所示。

由于制造資料和構造不同,電阻器有許多品種,常見的有碳膜電阻器、金屬膜電阻器、有機實芯電阻器、線繞電阻器、額定抽頭電阻器、可變電阻器、滑線式變阻器和片狀電阻器等。
在電子制造中普通常用碳膜或金屬膜電阻器。碳膜電阻用具有穩定性較高、高頻特性好、負溫度系數小、脈沖負荷穩定及本錢低廉等特性,應用普遍。金屬膜電阻用具有穩定性高、溫度系數小、耐熱性能好、噪聲很小、工作頻率范圍寬及體積小等特性,應用也很普遍。
怎樣識別電阻器
電阻器的文字符號為“R”,圖形符號好像2-2所示。

電阻器的型號命名由4局部組成,如圖2-3所水。
第一局部用字母"R"表示電阻器的主稱,第二局部用字母表示構成電阻器的資料,第三局部用數字或字母表示電阻器的分類,第四局部用數字表示序號。電阻器型號的意義見表2-1。


比如,某電阻器型號為RT11,表示這是普通碳膜電阻器。某電阻器型號為RJ71,表示這是精細金屬膜電阻器。
電阻器有什么特點
電阻器的特性是對直流和交流厚此薄彼,任何電流經過電阻器都要遭到一定的障礙和限制,并且該電流必然在電阻器上產生電壓降,如
圖2-4所示。

怎樣理解電阻器的參數
電阻器的主要參數有電阻值和額定功率。
(1)電阻值
電阻值簡稱阻值,根本單位是歐姆,簡稱歐(Ω)。常用單位還有千歐(KΩ)和兆歐(MΩ)。它們之間的換算關系是1MΩ=loookΩ,1kQ-1000Ω。 電阻器上阻值的標示辦法有兩種。
一是直標法,行將電pn值直接印刷在電阻器上。例如,在5.1Ω的電阻器上印有“5.1”或“5R1”字樣,在6.8kΩ的電阻器有“6.8k”或“6k8”字樣,如圖2-5所示。

二是色環法,即在電阻器上印刷4道或5道色環來表示阻值等,阻值的單位為Ω。
關于4環電阻器,第l、2環表示兩位有效數字,第3環表示倍乘數,第4環表示允許偏向,如圖2-6所示。 關于5環電阻器,第l、2、3環表示三位有效數字,第4環表示倍乘數,第5環表示允許偏向,如圖2-7所示。


色環普通采用黑、棕、紅、橙、黃、綠、藍、紫、灰、白、金、銀12種顏色,它們的意義見表2-2。例如,某電阻器的4道色環依次為“黃、紫、橙、銀”,則其阻值為47kΩ,誤差為±10%。某電阻器的5道色環依次為“紅、黃、黑、橙、金”,則其阻值為240kQ,誤差為+5%。

在電子制造中,選用4環或5環電阻均可。在選頻同路、偏置電路等電路中,應盡量選用誤差小的電阻,必要時可用歐姆表檢測選擇。
(2)額定功率
額定功率是電阻器的另一主要參數,常用電阻器的功率有1/8W、1/4W、)/2W、1W、2W、5W等,其符號如圖2-8所示,大于5W的直接用數字注明。

運用中應選用額定功率等于或大十電路請求的電阻器。電路圖中不作標示的表示該電阻器工作中耗費功率很小,可不用思索。例如,大局部業余電子制造中對電阻器功率都沒有請求,這時可選用l/8W或1/4W電阻器。
電阻的分類
電阻,英文名resistance,通常縮寫為R,它是導體的一種基本性質,與導體的尺寸、材料、溫度有關。歐姆定律說,I=U/R,那么R=U/I,電阻的基本單位是歐姆,用希臘字母“Ω”表示,有這樣的定義:導體上加上一伏特電壓時,產生一安培電流所對應的阻值。電阻的主要職能就是阻礙電流流過。事實上,“電阻”說的是一種性質,而通常在電子產品中所指的電阻,是指電阻器這樣一種元件。師傅對徒弟說:“找一個100歐的電阻來!”,指的就是一個“電阻值”為100歐姆的電阻器,歐姆常簡稱為歐。表示電阻阻值的常用單位還有千歐(kΩ),兆歐(MΩ)。

電阻是最容易理解的元件、也是應用最廣泛的電子元器件,大約占所有電子元器件的35%。




按照電阻的材料分類解釋:
1、碳膜電阻器
碳膜電阻器是將通過真空髙溫熱分解的結晶碳沉積在柱形或管形的陶瓷骨架上制成的。用控制碳膜的厚度和刻槽來控制電阻值。碳膜電阻器的外形和結構如圖2所示。

碳膜電阻器
碳膜電阻器有良好的穩定性,負溫度系數小,高頻特性好,受電壓和頻率影響較小,噪聲電動較小,脈沖負荷穩定,阻值范圍寬,制作工藝簡單,生產成本低,所以非常廣泛地應用在各種電子產品中。
金屬膜電阻器
金屬膜電阻器是將金屬或合金材料用真空加熱蒸發在瓷基體上形成一層薄膜而制成的, 也有采用高溫分解、化學沉積和燒滲等方法制成的,外形和結構如圖3所示。

圖3 金屬膜電阻器
金屬膜電阻器穩定性和耐熱性能好,溫度系數小,工作頻率范圍大,噪聲電動勢很小,常在 高頻電路中使用。
金屬氧化膜電阻器
金屬氧化膜電阻器是用錫和銻等金屬鹽溶液(四氯化錫和三氧化銻)噴霧到約為550°C的加熱爐內的熾熱陶瓷骨架表面上,沉積后而制成的。這種電阻器的導電膜層均勻,膜與骨架基體結合牢固,有些性能優于金屬膜電阻器。 金屬氧化膜電阻器外形如圖4所示。普通金屬氧化膜電阻器的外形與金屬膜電阻器基本相同,其結構多為圓柱形并為軸向式引出線。

圖4 金屬氧化膜電阻器
金屬氧化膜電阻器比金屬膜電阻器抗氧化能力強,抗酸、抗鹽的能力強,耐熱性能好。 金屬氧化膜電阻器的缺點是由于材料的特性和膜層厚度的限制,阻值范圍小,其阻值范圍為1Ω~200 kΩ;額定功率為1/8~10 W;25 W~50 kW。
合成碳膜電阻器
合成碳膜電阻器是將炭黑、填料和有機粘合劑配成懸浮液,涂復在絕緣骨架上,經加熱聚合而成。它的阻值范圍高,可以達到10~106 MΩ;額定功率為1/4~5 W;最高工作電壓為 35kV。其缺點是抗濕性差,電壓穩定性低,頻率特性不好,噪聲大。這種電阻器不適合用于通用電阻器。這種電阻器主要適用于高壓和高阻用電阻器,并常用玻璃殼封裝,制成真空兆歐電阻器,用于微電流測試。它的外形如圖5所示。

圖5 合成碳膜電阻器
有機合成實心電阻器
有機合成實心電阻器是將炭黑、石墨等導電物質和填料與有機粘合劑混合成粉料,經專用設備熱壓后裝入塑料殼內制成的。實心電阻器的引線壓塑在電阻體內,一種是無端帽的電阻器,另一種是有端帽并把端帽作為電極的電阻器。有機實心電阻器外形和結構如圖6所示。

圖6 有機合成實心電阻器
這種電阻器機械強度高,可靠性好,具有較強的過負荷能力;體積小,價格低廉;固有噪聲大,分布參數較大,電壓和溫度穩定性差,阻值范圍4.7Ω~22 MΩ;工作電壓為250~500 V; 額定功率為1/4~2 W。這種電阻器不適合用于要求較高的電器電路中。目前常見的有機合成實心電阻器有RS11型和RS型。RS型有機實心電阻器常用于汽車儀表(機油壓力表)上。
玻璃釉電阻器
玻璃釉電阻器是由金屬銀、銠、釕等金屬氧化物和玻璃釉粘合劑混合成漿料,涂復在陶瓷骨架體上,經高溫燒結而成。目前多用氧化釕和玻璃釉粘合劑制成電阻器。金屬玻璃釉電阻器有普通型和精密型。玻璃釉電阻器的外形和結構如圖7所示。

這種電阻器耐高溫,耐濕性好,穩定性好,噪聲小,溫度系數小,阻值范圍大,阻值范圍為4.7Ω~200 MΩ;額定功率有1/8 W、l/4 W、l/2 W、1 w、2 W,大功率有 500 W;最高電壓為15 kV。
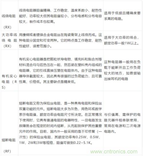
線繞電阻器
線繞電阻器是用髙比電阻材料康銅、錳銅或鎳鉻合金絲纏繞在陶瓷骨架上制作而成的電阻器。這種電阻器有的表面被覆一層玻璃釉,常稱作玻璃釉線繞電阻器;有的表面被覆一層保護有機漆或清漆,稱為涂漆線繞電阻器;還有的是由沒有保護的裸線繞制的,稱作裸式線繞電阻器。表面涂敷保護層的線繞電阻器,除了對電阻器起保護作用外,也有利于在工作環境條件變化時保持其阻值的穩定性。線繞電阻器外形如圖8所示。

線繞電阻器的噪聲小,甚至無電流噪聲;溫度系數小,熱穩定性好,耐高溫,工作溫度可達到315°C;功率大,能承受大功率負荷;阻值范圍為0.1Ω~5 MΩ;額定功率1/8~500 W。缺點是高頻性能差。
按照電阻的用途分類解釋:
(1)普通型。指能適應一般技術要求的電阻,額定功率范圍為0.05、√2W,阻值為1 Q~22MQ,允許誤差±5070、±10%、±20020等。
(2)精密型。有較高精密度及穩定性的電阻,功率一般不大于2W,標稱值在O.OIQ~20MQ,之間,精度在±2020~±O.OOloZo之間分擋。
(3)高頻型。電阻自身電感量極小,常稱為無感電阻。用于高頻電路,阻值小于lkQ,功率范圍寬,最大可達lOOWo(4)高壓型。用于高壓裝置中的電阻,功率在0.5-15W之間,額定電壓可達35kV以上,標稱陽值可達lGQo(5)高阻型。阻值在10MQ以上,最高可達l014Qo(6)電阻網絡(電阻排)o綜合掩膜、光刻、燒結等工藝技術,在一塊基片上制成多個參數、性能一致的電阻,連接成電阻網絡,也叫集成電阻。
(7)敏感電阻。各類敏感電阻,按其信息傳輸關系可分為緩變型和突變型兩種,廣泛應用于檢測和自動化控制等技術領域。
1)壓敏電阻。主要有氧化鋅、碳化硅和氧化鋅壓敏電阻。
2)濕敏電阻。濕敏電阻由感濕層、電極、絕緣體組成。氯化鋰濕敏電阻隨濕度上升而電阻減小,缺點為測試范圍小、特性重復性不好、受溫度影響大。碳濕敏電阻缺點為低溫靈敏度低、阻值受溫度影響大,較少使用。氧化物濕敏電阻性能較優越,可長期使用,受溫度影響小.,阻值與濕度變化呈線性關系。
3)光敏電阻。光敏電阻大多是由半導體材料制成的,它利用半導體的光導電特性使電阻器的阻值隨入射光線的強弱發生變化。當入射光線增強時,電阻值明顯減小;當入射光線減弱時,阻值顯著增大占4)氣敏電阻。氣敏電阻利用某些半導體吸收某種氣體后發生氧化還原反應制成,主要成分是金屬氧化物,主要品種有金屬氧化物氣敏電阻、復合氧化物氣敏電阻、陶瓷氣敏電阻等。
5)力敏電阻。力敏電阻是一種阻值隨壓力變化麗變化的電阻,可制成各種力矩計、半導體話筒、壓力傳感器等。主要品種有硅力敏電阻器、硒碲合金力敏電阻器,相對而言,合金力敏電阻器具有更高靈敏度。
6)熱敏電阻。熱敏電阻的電阻值會隨著本體溫度的變化呈現出階躍性的變化,具有半導體特性。熱敏電阻按照溫度系數的不同分為正溫度系數熱敏電阻(簡稱PTC熱敏電阻)和負溫度系數熱敏電阻(簡稱NTC熱敏電阻)o超過一定的溫度(居里溫度)時,PTC熱敏電阻的電阻值隨著溫度的升高呈階躍性增高。
一般情況下,有機高分子PTC熱敏電阻適用于過流保護,陶瓷PTC熱敏電阻可適用于各種用途。
NTC熱敏電阻的電阻值隨著溫度的升高呈階躍性減小o NTC熱敏電阻以錳、鈷、鎳和銅等金屬氧化物為主要材料,采用陶瓷工藝制造而成。溫度低時,這些氧化物材料的載流子數目少,所以其電阻值較高;隨著溫度的升高,載流子數目增加,所以電阻值降低。
7)熔斷電阻器。熔斷電阻器俗稱熔絲電阻器,是一種具有熔斷絲及電阻器作用的雙功能元件。在正常情況下具有普通電阻器的功能,一旦電路出現故障時,該電阻器因過負荷會在規定的時間內熔斷開路,從而起到保護其他電路的作用。熔斷電阻器多為灰色,用色環或數字表示電阻值。熔斷電隉的熔斷時間一般為10So熔斷電阻器的常用型號有RF10、RF11、RRD0910.RRD0911等o RF10型表面涂有灰色不燃涂料,其電阻值用色環表示oRF11的阻值用字母表示,也有的只標功率不標阻值。
與傳統的熔斷器和其他保護裝置相比,熔斷電阻器具有結構簡單、使用方便、熔斷功率小、熔斷時間短等優點,廣泛用于電子設備中。
8)磁敏電阻。磁敏電阻是利用磁電效應能改變電阻器的電阻值的原理制成的,其阻值會隨穿過它的磁通量密度的變化而變化。它的顯著特點是,在弱磁場中阻值與磁場強度的關系呈平方關系,并有很高的靈敏度。
電阻器有哪些用途
電阻器的主要作用是限流與降壓。
(1)限流
電阻器在電路中限制電流的經過,電阻值越大電流越小。
如圖2-9所示發光二極管電路中,R為限流電阻。從歐姆定律I=U/R可知,當電壓U一定時,流過電阻器的電流J與其阻值R成反比。由于限流電阻R的存在,將發光二極管VD的電流限制在10mA,保證VD正常工作。


調整晶體管的工作點是電阻器用作限流的一個例子。如圖2-10所示為晶體管放大電路,晶體管集電極電流Ic(工作點)由其基極電流Ib決議。改動晶體管基極電阻Rb的阻值,即可改動Ib,也就是改動了Ic,即改動了晶體管的工作點。
(2)降壓
電流經過電阻器時必然會產生電壓降,電阻值越大,電壓降越大。
如圖2-11所示繼電器電路中,R為降壓電阻。電壓降U的大小與電阻值R與電流I的乘積成正比,即U=IR。應用電阻器R的降壓作用,能夠使較高的電源電壓順應元器件工作電壓的請求。如圖2-11電路中,繼電器工作電壓6V、工作電流60mA,而電源電壓為12V,必需串接一個100Ω的降壓電阻R后,方可正常工作。

放大器的負載電阻也是應用電阻器的降壓作用的例子。如圖2-12所示晶體管放大電路中,集電極電阻R,即是負載電阻。輸人信號Ui使晶體管集電極電流Ic相應變化,由于Rc的降壓作用,從VT集電極即可得到放大后的輸出電壓Uo(與Ui反相)。

(3)分壓
基于電阻的降壓作用,電阻器還能夠用作分壓器。
如圖2-13所示,電阻器R1和R2構成一個分壓器,由于兩個電阻串聯,經過這兩個電阻的電流J相等,而電阻上的壓降U=IR,R1上壓降為1/3U,R2上壓降為2/3U,完成了分壓(負載電阻必需遠大于R1、R2),分壓比為R1/R2。

RC濾波網絡是一種特殊的分壓器。如圖2-14所示整流濾波電路中,R與C2可了解為分壓器,輸出電壓Uo取自C2上的壓降。關于直流C2的容抗無限大,而關于交流C2的容抗遠小于R,因而C2上直流壓降很大,而交流壓降很小,到達擴濾波的目的。

怎樣選用電阻器
常用電阻器主要有碳膜電阻器、金屬膜電阻器、有機實芯電阻器、玻璃釉電阻器、線繞電阻器、水泥電阻器、熔斷電阻器等,下面逐一引見。
(1)碳膜電阻器
碳膜電阻器是較常用的電阻器之—,構造如圖2-15所示,它是在陶瓷骨架上構成一層碳膜作為電阻體,再加上金屬帽蓋和引線制成的,表面涂有絕緣維護漆。

碳膜電阻器的性能特性是穩定性良好,受電壓影響小,負溫度系數小,適用頻率較寬,噪聲較小,價錢低廉。碳膜電阻器的阻值范圍通常為1~loXl060,在各種電子電路中應用非常普遍。
(2)金屬腰電阻器
金屬膜電阻器是最常用的電阻器之一,構造如圖2-16所示,在陶瓷骨架上構成一層金屬或合金薄膜作為電阻體,兩端加上金屬帽蓋和引線,表面涂有絕緣維護漆。

金屬膜電阻器的性能特性是穩定性高,受電壓影響更小,溫度系數小,耐熱性能好,噪聲很小,工作頻率范圍寬,高頻特性好,體積比相同功率的碳膜電阻器小許多。金屬膜電阻器的阻值范圍通常為1~109Ω,應用十分普遍。
(3)有機實芯電阻器
有機實芯電阻器構造如圖2-17所示,其電阻體是用炭黑、石墨等導電物質粉末,混合有機黏合劑制成的實芯圓柱體,兩端加上引線,外面有趣料外殼。

有機實芯電阻器的性能特性是機械強度高,過負荷才能較強,牢靠性較好,體積小,價格低廉,但噪聲較大,穩定性差。有機實芯電阻器的阻值范圍通常為4.7~22X106Ω,普通用于請求不太高的電路中。
(4)玻璃釉電阻器
玻璃釉電阻器構造如圖2-18所示,在陶瓷骨架上涂覆一層金屬氧化物和玻璃釉黏合劑的混合物作為電阻體,經高溫燒結而成。

玻璃釉電阻器的性能特性是耐高溫和耐高濕性好,穩定性好,噪聲和溫度系數小,牢靠性高。玻璃釉電阻器的阻值范圍通常為4.7~20Xl07Ω,常用于高阻、高壓、高溫等場所。
(5)線繞電阻器
線繞電阻器也是較常用的電阻器之一,構造如圖2-19所示。線繞電阻器的電阻體是電阻絲,將電阻絲繞在陶瓷骨架上,銜接好引線,外表涂覆一層玻璃釉或絕緣漆即制成線繞電阻器。

線繞電阻器的性能特性是噪聲極小,耐高溫,功率大,穩定性好,溫度系數小,精細度高,但高頻特性較差。線繞電阻器的阻值范圍通常為0.1-5X106Ω,特別適用于高溫和大功率場所。
(6)水泥電阻器
水泥電阻器是陶瓷密封功率型線繞電阻器的習氣稱謂,構造如圖2-20所示。線繞電阻體放置在陶瓷外殼中,并用封裝填料密封,僅留兩端引線在外。

水泥電阻器的性能特性是功率大,耐高溫,絕緣性能好,穩定性和過載才能較好,并具有良好的阻燃、防爆性能。水泥電阻器的阻值范圍通常為0.1-4300Ω,主要應用于大功率低阻值場所。
(7)熔斷電阻器
熔斷電阻器又稱為保險電阻器,是一種兼有電阻器和熔絲雙重功用的特殊元件。熔斷電阻器的文字符號為“RF”,圖形符號如圖2-21所示。

熔斷電阻器的阻值—般較小,其主要功用還是保險。運用熔斷電阻器能夠只用一個元件就能同時起到限流和保險作用。
如圖2-22所示為大功率驅動晶體管應用熔斷電阻器得例子。電路工作正常時熔斷電阻器RF起著限流電阻的作用。一旦負載電路發作過載或者短路,熔斷電阻器RF就疾速熔斷,起到維護晶體管得作用。
怎樣檢測電阻器
電阻器的好壞可用指針式萬用表或數字萬用表的電阻撓檢測。

(1)指針式萬用表檢測
檢測時,首先依據電阻器阻值的大小,將指針式萬用表(以下簡稱萬用表)上的擋位旋鈕轉到恰當的“Q”擋位,如圖2-23所示。

由于萬用表電阻撓普通按中心阻值校準,而其刻度線又是非線性的,因而丈量電阻器應防止表針指在刻度線兩端。普通丈量100Ω以下電阻器可選“RXI”擋,100~1000Ω電阻器可選“RX10”擋,1~10kΩ電阻器可選“RX100”擋,10~100KΩ,電阻器可選“RXlk"擋,lOOkΩ,以上電阻器可選“RXlOk”擋。
測量擋位選定后,還需對萬用表電阻撓停止校零。如圖2-24所示將萬用表兩表筆相互短接,轉動“調零”旋鈕使表針指向電阻刻度的“0”位(滿度)。需求特別留意的是丈量中每改換一次擋位,均應重新對該擋停止校零。

將萬用表兩表筆(不分正、負)分別與待測電阻器的兩端引線相接,如圖2-25所示,表針應指在相應的阻值刻度上。如表針不動、指示小穩定或指示值與電阻器上標示值相差很大,則闡明該電阻器已損壞。
在測量幾十千歐以上阻值的電阻器時,留意不可用手同時接觸電阻器的兩端引線,如圖2-26所示,以免接入人體電阻帶來丈量誤差。

(2)數字萬用表檢測
數字萬用表測量電阻器前不用校零,將擋位旋鈕轉到恰當的“O”擋位,翻開電源開關即可測量。
選擇測量擋位時應盡量使顯現屏顯現較多的有效數字,普通測量200Ω以下電阻器可選“200Ω”擋,200~1999Ω電阻器可選“2kΩ”擋,2~19. 99kΩ,電阻器可選“20kQ”擋,20~199. 9kΩ電阻器可選“200kΩ”擋,200~1999kΩ電阻器可選“2MΩ”擋,2~19. 99MQ電阻器可選“20MΩ”擋,20~199. 9MΩ電阻器可選“200MΩ”擋。200MΩ以上電阻器因已超出最高量程而無法丈量(以DT890B數字萬用表為例)。 測量時,兩表筆(不分正、負)分別接被測電阻器的兩端,LCD顯現屏即顯現出被測電阻R的阻值,如圖2-27所示。如顯現“000”(短路)、僅最高位顯現“1”(斷路)、或顯現值與電阻器上標示值相差很大,則闡明該電阻器已損壞。

大功率電阻用途
功率不同,電阻器就有著不同作用和應用。它是一個限流元件,將電阻接在路中后,電阻器的阻值是固定的一般是兩個引腳,它可限制通過它所連支路的電流大小。阻值不能改變的稱為固定電阻器。阻值可變的稱為電位器或可變電阻器。理想的電阻器是線性的,即通過電阻器的瞬時電流與外加瞬時電壓成正比。用于分壓的可變電阻器。在裸露的電阻體上,緊壓著一至兩個可移金屬觸點。觸點位置確定電阻體任一端與觸點間的阻值。
端電壓與電流有確定函數關系,體現電能轉化為其他形式能力的二端器件,用字母R來表示,單位為歐姆Ω。實際器件如燈泡,電熱絲,電阻器等均可表示為電阻器元件。電渦流位移傳感器商家產品資料顯示電阻元件的電阻值大小一般與溫度,材料,長度,還有橫截面積有關,衡量電阻受溫度影響大小的物理量是溫度系數,其定義為溫度每升高1℃時電阻值發生變化的百分數。電阻的主要物理特征是變電能為熱能,也可說它是一個耗能元件,電流經過它就產生內能。電阻在電路中通常起分壓、分流的作用。對信號來說,交流與直流信號都可以通過電阻。
小功率電阻器通常為封裝在塑料外殼中的碳膜構成,而大功率的電阻器通常為繞線電阻器,通過將大電阻率的金屬絲繞在瓷心上而制成。如果一個電阻器的電阻值接近零歐姆(例如,兩個點之間的大截面導線),則該電阻器對電流沒有阻礙作用,并聯這種電阻器的回路被短路,電流無限大。如果一個電阻器具有無限大的或很大的電阻,則串接該電阻器的回路可看作開路,電流為零。
工業中常用的電阻器介于兩種極端情況之間,它具有一定的電阻,可通過一定的電流,但電流不像短路時那樣大。電阻器的限流作用類似于接在兩根大直徑管子之間的小直徑管子限制水流量的作用。電阻,英文名resistance,通常縮寫為R,它是導體的一種基本性質,與導體的尺寸、材料、溫度有關。歐姆定律說,I=U/R,那么R=U/I,電阻的基本單位是歐姆,用希臘字母“Ω”表示,有這樣的定義:導體上加上一伏特電壓時,產生一安培電流所對應的阻值。電阻的主要職能就是阻礙電流流過。事實上,“電阻”說的是一種性質,而通常在電子產品中所指的電阻,是指電阻器這樣一種元件。歐姆常簡稱為歐。表示電阻阻值的常用單位還有千歐(kΩ),兆歐(MΩ),毫歐(m Ω)。
電阻的工藝與結構
電阻的工藝種類繁多,可以根據阻值是否可以變化,分成兩大類介紹:
● 固定電阻
● 可變電阻
2.1 固定電阻

固定電阻,顧名思義就是電阻值是定值,不可變。大多數時候,我們使用的電阻都是固定值的。可以根據封裝的不同大致再分類。
2.1.1 軸向引線電阻(Axial Leaded Resistor)
軸線引線電阻通常都是圓柱形,兩個外電極是圓柱體兩端的軸向導線,根據材料和工藝的不同還可以再分為多種。
繞線電阻(Wire Wound Resistor)


繞線電阻是將鎳鉻合金導線繞在氧化鋁陶瓷基底上,一圈一圈控制電阻大小。繞線電阻可以制作為精密電阻,容差可以到0.005%,同時溫度系數非常低,缺點是繞線電阻的寄生電感比較大,不能用于高頻。繞線電阻的體積可以做的很大,然后加外部散熱器,可以用作大功率電阻。
碳合成電阻(Carbon Composition Resistor)

碳合成電阻主要是由碳粉末和粘合劑一起燒結成圓柱型的電阻體,其中碳粉末的濃度決定了電阻值的大小,在兩端加鍍錫銅引線,最后封裝成型。碳合成電阻工藝簡單,原材料也容易獲得,所以價格最便宜。但是碳合成電阻的性能不太好,容差比較大(也就是做不了精密電阻),溫度特性不好,通常噪聲比較大。碳合成電阻耐壓性能較好,由于內部是可以看作是碳棒,基本不會被擊穿導致被燒毀。
特點:
1、適用于高壓大功率應用
2、短時間可承受高能量
3、已經在通常場景不再使用,因為價格
應用場景:
1、接地電阻
2、氣體斷路器
3、大型電機
4、感性加熱器
碳膜電阻(Carbon Film Resistor)

碳膜電阻主要是在陶瓷棒上形成一層碳混合物膜,例如直接涂一層,碳膜的厚度和其中碳濃度可以控制電阻的大小;為了更加精確的控制電阻,可以在碳膜上加工出螺旋溝槽,螺旋越多電阻越大;最后加金屬引線,樹脂封裝成型。碳膜電阻的工藝更加復雜一點,可以做精密電阻,但由于碳質的原因,還是溫度特性不太好。
碳膜電阻器是膜式電阻器(FilmResistors)中的一種。它是采用高溫真空鍍膜技術將碳緊密附在瓷棒表面形成碳膜,然后加適當接頭切割,并在其表面涂上環氧樹脂密封保護而成的。其表面常涂以綠色保護漆。碳膜的厚度決定阻值的大小,通常用控制膜的厚度和刻槽來控制電阻器。
特點:
1.性能穩定、阻值范圍廣、極限電壓較高;
2.表面涂為土黃色面漆,小型化為土黃色或粉紅色;
3.使用環境溫度:-55℃~+125℃;
4.精度范圍:±5%,±2%。
金屬膜電阻(Metal Film Resistor)

與碳膜電阻結構類似,金屬膜電阻主要是利用真空沉積技術在陶瓷棒上形成一層鎳鉻合金鍍膜,然后在鍍膜上加工出螺旋溝槽來精確控制電阻。金屬膜電阻可以說是性能比較好的電阻,精度高,可以做E192系列,然后溫度特性好,噪聲低,更加穩定。
金屬膜電阻是是用鎳鉻或類似的合金真空電鍍技術,著膜于白瓷棒表面,經過切割調試阻值,以達到最終要求的精密阻值。金屬膜電阻器提供廣泛的阻值范圍,有著精密阻值,公差范圍小的特性。亦可應用于金屬膜保險絲電阻器。而碳膜電阻是 目前電子、電器、資訊產品使用量最大,價格最便宜,品質穩定性信賴度高。其是從高溫真空中分離出有機化合物之碳,緊密附著于瓷棒表面之碳膜體,而加以適當 之接頭后切割調適而成,并在其表面涂上環氧樹脂密封以保護。碳膜電阻從外觀上,金屬膜的為五個環(1%),碳膜的為四環(5%)。金屬膜的為藍色,碳膜的 為土黃色或是其他的色。
特點:
● 金屬膜電阻,穩定,誤差小,精度高, 體積小。
● 碳膜電阻,反之。
金屬氧化物膜電阻(Metal Oxide Film Resistor)

與金屬膜電阻結構類似,金屬氧化物膜主要是在陶瓷棒形成一層錫氧化物膜,為了增加電阻,可以在錫氧化物膜上加一層銻氧化物膜,然后在氧化物膜上加工出螺旋溝槽來精確控制電阻。金屬氧化物膜電阻最大的優勢就是耐高溫。

特點:
1、低噪聲
2、高頻特性好
3、工作穩定
2.1.2 片狀電阻
金屬箔電阻(Metal Foil Resistor)

金屬箔電阻是通過真空熔煉形成鎳鉻合金,然后通過滾碾的方式制作成金屬箔,再將金屬箔黏合在氧化鋁陶瓷基底上,再通過光刻工藝來控制金屬箔的形狀,從而控制電阻。金屬箔電阻是目前性能可以控制到最好的電阻。
厚膜電阻(Thick Film Resistor)

厚膜電阻采用的絲網印刷法,就是再陶瓷基底上貼一層鈀化銀電極,然后在電極之間印刷一層二氧化釕作為電阻體。厚膜電阻的電阻膜通常比較厚,大約100微米。具體工藝流程如下圖所示。

厚膜電阻是目前應用最多的電阻,價格便宜,容差有5%和1%,絕大多數產品中使用的都是5%和1%的片狀厚膜電阻。
薄膜電阻(Thin Film Resistor)

薄膜電阻就是氧化鋁陶瓷基底上通過真空沉積形成鎳化鉻薄膜,通常只有0.1um厚,只有厚膜電阻的千分之一,然后通過光刻工藝將薄膜蝕刻成一定的形狀。Thin Film工藝在此前電容和電感的文章中已經提到過多次了,光刻工藝十分精確,可以形成復雜的形狀,因此,薄膜電容的性能可以控制的很好。

薄膜電阻和厚膜電阻是電阻類應用廣泛,外型也極為相似,很多用戶都將他們混淆或者直接把它們當成同一樣的元器件,那么它們究竟是不是一樣的呢?有什么區別呢?且聽小編給大家解答。
兩者的最大區別是:首先當然是膜厚的區別,厚膜電阻的膜厚通常大于10μm,而薄膜電阻通常小于10μm,而且大多更是小于1μm; 其次是制造工藝的區別,厚膜電阻通常是采用絲網印刷工藝制作而成,薄膜電阻采用的是真空蒸發、磁控濺射等工藝方法將具有一定電阻率的材料蒸鍍于絕緣材料表面制成電阻器。再有就是厚膜電阻一般精度不如薄膜電阻高,厚膜電阻常見精度是10%,5%,1%等,而薄膜電阻精度可達到0.1%、0.01%等;同時,在溫度系數上,厚膜電阻通常較大,而薄膜電阻的溫度系數可以做到非常低,如5PPM/℃,10 PPM/℃等,因此薄膜電阻的阻值隨溫度變化小,更加穩定可靠。
綜上所述,薄膜電阻具有更多的優點,價格也相對貴些,常用于各類儀器儀表,醫療器械,電源,電力設備,電子數碼產品等。在電阻選型時,當然不能盲目的選擇最貴的,而是根據實際需要選擇合適的,當溫度系數和精度要求高時,就使用薄膜工藝的電阻,如果是一般要求就可使用厚膜工藝的。
2.2 可變電阻
可變電阻就是電阻值可以變化,可以有兩種:一是可以手動調整阻值的電阻;另一種就是電阻值可以根據其他物理條件而變化。
2.2.1 可調電阻
上中學的時候,應該都使用過滑動變阻器做實驗,動一動滑動變阻器,小燈泡可以變亮或變暗。滑動變阻器就是可調電阻,原理都是一樣的。
可調電阻,通常分成了三種:
● Potentiometer
電位器或分壓計,這是一種三端口器件。電位器被中間抽頭分成兩個電阻,通過中間抽頭可以改變兩個電阻的阻值,就可以改變分得的電壓。

● Rheostat
變阻器,其實就是電位器,唯一的區別就是變阻器只需要用到兩個端口,純粹一個可以精確調整阻值的電阻。
● Trimmer
微調器,其實也是電位器,只不過不需要經常調整,例如設備出廠的時候調整一下即可,通常需要用螺絲刀等特殊工具才能調整。
2.2.2 敏感電阻
敏感電阻是一類敏感元件,這類電阻大都對某種物理條件特別敏感,該物理條件一變化,電阻值就會隨著變化,通常可以用作傳感器, 例如光敏電阻、濕敏電阻、磁敏電阻等等。在電路設計應用比較多的應該是熱敏電阻和壓敏電阻,常用作保護器件。
熱敏電阻

PTC就是正溫度系數電阻,通常有兩種:一種是陶瓷材料,叫CPTC,適用于高電壓大電流場合;另一種是高分子聚合物材料,叫PPTC,適用于低電壓小電流場合。
陶瓷PTC,其電阻材料是一種多晶體陶瓷,是碳酸鋇、二氧化鈦等多種材料的混合物燒結而成。PTC溫度系數具有很強的非線性,當溫度超過一定閾值時電阻會變得很大,相當于斷路,從而可以起到短路和過流保護的作用。
同時還有負溫度系數電阻,即NTC。
壓敏電阻

壓敏電阻通常都是金屬氧化物可變電阻,即Metal Oxide Varistor(MOV),其電阻材料是氧化鋅顆粒和陶瓷顆粒混合后一起燒結成型。MOV的特性就是當電壓超過一定閾值的時候,電阻迅速下降,可以通過大電流,因此可以用于浪涌防護和過壓保護。
將氧化鋅陶瓷采用和MLCC類似的工藝制作成多層型壓敏電阻,即 MLV。MLV封裝較小,通常是片狀的,額定電壓和通流能力都比MOV小很多,適用于低壓直流場合。
推薦閱讀:




