【導讀】隨著汽車中電子系統數量的成倍增加,車內產生電磁干擾的風險也大幅升高了。因此,新式車輛中的電子產品常常必須符合 CISPR 25 Class 5 EMI 測試標準,該標準對傳導型和輻射型 EMI 發射做了嚴格的限制。由于其本身的性質,開關電源充斥著 EMI,并在整個汽車中“彌漫擴散”。如今,低 EMI 與小的解決方案尺寸、高效率、散熱能力、堅固性和易用性一起,成為了對汽車電源的一項關鍵要求。Silent Switcher 2 穩壓器系列可滿足汽車制造商嚴格的 EMI 要求,同時擁有緊湊的尺寸以及集成化 MOSFET 和高電流能力。
已獲專利的* Silent Switcher 技術在高頻、高功率電源中實現了令人印象深刻的 EMI 性能。作為這項技術的下一代,Silent Switcher 2 簡化了電路板設計和制造,其所采取的方法是把熱環路電容器納入到封裝中,因此 PCB 布局對于 EMI 的影響極小。
Silent Switcher 2 穩壓器為 SOC 供電
當今 (及未來) 車輛上所使用的片內系統 (SOC) 器件與前幾代同類產品幾乎沒有什么相似之處。信息娛樂系統和車輛安全系統之特性和功能的指數性增加迫切要求 SOC 處理數據的速度比過去提高幾個數量級,包括以極少的延遲處理來自多個信號源的高分辨率視頻數據。例如,倘若汽車的前置攝像頭“看到”了某種危險,則汽車必須立刻做出響應,要么提醒駕駛者注意,要么剎車制動。為了滿足最新的計算需求,SOC 在其封裝中集成了越來越多的高耗電器件,可是,將怎樣提供這些所需的功率呢? 在汽車中,功率輸送方案必須具有高效、緊湊和低 EMI 的特點。SOC 增加的需求使得它們更難以滿足。
比如,一個 R-Car H3 SOC 包含 8 個 ARM 內核、DSP、視頻和圖形處理器、以及輔助的支持器件。所有這些組件均需要可靠的電源,包括三個用于外設和輔助組件的電源軌 (5V、3.3V 和 1.8V)、兩個用于 DDR3 和 LPDDR4 的電源軌 (1.2V 和 1.1V)、和另一個用于內核的電源軌 (0.8V)。
為了支持 SOC 所需的電流水平,具有外部 MOSFET 的開關電源控制器是優先于單片式電源器件的傳統選擇方案。單片式器件因其內部 MOSFET 最大限度縮減了成本和解決方案尺寸而引人注目,但是它們在傳統上受限的電流能力和存在的熱問題則通常限制了其使用。LT8650S 和一個新的單片式降壓型 Silent Swicther 穩壓器系列擁有支持 SOC 的電流能力和熱管理特性。
由于具備高效率和熱管理特性,因此 Power by Linear™ LT®8650S、LT8609S 和 LT8645S 的輸出電流能力比典型單片式穩壓器高得多。3V 至 42V (對于 LT8645S 則為 65V) 的輸入電壓范圍涵蓋了汽車電池的各種電量條件。這些單片式 IC 具有集成的 MOSFET,并能以高于 2MHz 的頻率運行,因而縮減了解決方案尺寸和成本,同時避開了 AM 頻段。Silent Switcher 穩壓器專為最大限度降低 EMI 而設計,從而使其成為適合 SOC 的一種熱門選擇。
雙輸出:5V/4A 和 1V/4A
圖 1 示出了一款雙輸出 (2MHz 5V/4A 和 1V/4A) 解決方案,其采用了 LT8650S 的兩個通道。這款電路可容易地進行修改以適合其他的輸出組合,包括諸如 3.3V 和 1.8V 或 3.3V 和 1.1V 等,以利用 LT8650S 的寬輸入范圍。LT8650S 還可用作第一級轉換器,后隨用于提供更多輸出的各種較低功率第二級開關穩壓器或 LDO 穩壓器。

圖 1:采用 LT8650S 兩個通道的雙輸出 (5V/4A 和 1.0V/4A) 解決方案
LT8650S 運用了可消除 EMI 的 Silent Switcher 2 設計,具有集成的熱環路電容器,旨在最大限度減小噪聲天線尺寸。結合集成化 MOSFET,這實現了異常優越的 EMI 性能。

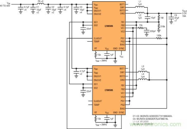
圖 2:適合 SOC 應用的 4 相、3.3V/16A、2MHz 解決方案
適用于 SOC 的 16A 解決方案
圖 2 示出了一款用于提供 SOC 電源的 3.3V/16A、四相解決方案。圖 3 示出了輻射 EMI 測試結果。

圖 3:圖 2 所示解決方案的輻射 EMI 測試結果
另外,汽車 SOC 還對電源負載瞬態響應有著極高的要求。外設電源的負載電流轉換速率達到 100A/µs (內核電源則更高) 的情況并不少見。無論負載的變化情況如何,電源都必須最大限度減小輸出電壓瞬變。快速開關頻率 (比如 LT8650S 系列能達到 2MHz) 有助于加快瞬變恢復的速度。在采用正確環路補償的情況下,較快的開關頻率對應于較快的動態響應。圖 2 給出了適合的組件值。在電路板布局中,應盡量地減小從電路的輸出電容器至負載的走線電感,這一點也是至關緊要的。圖 4 給出了圖 2 所示解決方案的瞬態測試結果。

圖 4:圖 2 所示解決方案的負載瞬態響應
針對較低功率應用的高效率、緊湊型解決方案
除了諸如 SOC 和 CPU 等低電壓、高電流應用之外,汽車和其他車輛還需要用于眾多低電流負載的電源,例如:儀表板、平視顯示器、車聯網 (V2X)、傳感器、USB 充電器,等等。
由于可用空間和電池電量受限,因此對于電源轉換器來說,高效率和小解決方案尺寸是最重要的要求。低噪聲是前提條件。LT8609S 是一款針對所有這些應用的合適解決方案。該器件設計了針對汽車電池條件的 3V 至 42V 輸入電壓范圍。集成的 MOSFET、內置的補償電路和 2MHz 的工作頻率最大限度減小了 LT8609S 解決方案尺寸。在 LT8609S 中運用了 Silent Switcher 2 技術和集成型熱環路電容器,以盡量地降低噪聲電平并提供優異的效率指標以及卓越的 EMI 性能。圖 5 示出了采用 LT8609S 的 2MHz、5V/2A 應用。

圖 5:采用 LT8609S 的 2MHz 5V/2A 應用
圖 6 示出了一款安置在兩層電路板上的完整 LT8609S 穩壓器。LT8609S 的集成型 MOSFET 和內置補償電路把組件數目減少為器件本身和少量的外部組件。再加上高速開關頻率,該典型應用的核心解決方案總體尺寸僅為 11.5mm x 12.3mm。

圖 6:LT8609S 兩層電路板的小解決方案尺寸
降低解決方案成本的一種方法是盡量減少所需的 PCB 層數,但是這需要以犧牲性能為代價是可以預料到的。例如,就所實現的 EMI 性能而言,兩層電路板解決方案與四層電路板解決方案預計是不等同的。圖 7 中的 EMI 測試結果顯示:采用兩層電路板的 LT8609S 可滿足 CISPR 25 Class 5 EMI 輻射限制要求。對采用兩層和四層電路板的等效解決方案之 EMI 性能進行了比較。

圖 7:(a) 采用一塊兩層電路板的 LT8609S 之平均輻射 EMI 測試結果顯示了在啟用擴展頻譜頻率調制功能時以進一步降低 EMI 的情況。(b) 裝有 LT8609S 的兩層和四層電路板的峰值輻射 EMI 性能比較。
一般來說,Silent Switcher 2 技術可在采用兩層甚至單層電路板的情況下獲得極佳的 EMI 性能,因而能夠極大地降低制造成本。
當使用的電路板層數較少時,熱性能通常是一個讓人擔心的問題,但是在采用 LT8609S 時情況則不是這樣。Silent Switcher 2 技術的低噪聲電平和高效率具有的優勢是開關轉換產生的功率損耗很低。這與增強型散熱封裝相結合,使 LT8609S 展現出驕人的熱性能。圖 8 示出了兩層電路板和四層電路板之間的熱性能對比。由圖可見,對于 12V 電池輸入,LT8609S 在滿負載條件下工作時的溫升差異小于 11°C。

圖 8:裝有 LT8609S 的兩層和四層電路板的熱性能比較。
面向 48V 汽車系統的 Silent Switcher 2 解決方案
傳統車輛采用 12V 電池以為點火、照明、音頻和信息娛樂電子設備、安全功能裝置及其他系統供電。不幸的是,12V 汽車系統的供電能力被限制在 3kW,而數量龐大的汽車電子產品對這道“界限”發起的挑戰日益增多。
這個問題,再加上電動汽車和自動駕駛系統的出現,對功率輸送規范提出了挑戰,汽車行業隨之將轉向 48V 電池電源作為一種解決方案。與 12V 電氣系統相比,48V 電氣系統在功率需求很高的情況下可降低配電損耗,從而改善整體效率。
在 48V 系統中,對 DC/DC 轉換器提出的挑戰是必需保持與 12V 系統相似的轉換效率、尺寸和低 EMI,而此時,高降壓比使得這些規格指標的滿足更加困難。由采用 48V 電池電源產生的好處不應在 DC/DC 轉換過程中白白丟失。能夠以 2MHz 頻率運行以避免干擾 AM 頻段的單片式開關穩壓器非常適合 48V 汽車電氣系統,只要它們能高效地做到這一點就行。
能夠接受 48V 標稱輸入的單片式降壓型穩壓器數量有限,它們大多支持小于 5A 的負載電流。LT8645S 單片式降壓型穩壓器可依靠高達 65V 的輸入電壓支持 8A 負載。其 40ns 的最短接通時間 (TON) 和快速干凈的開關邊沿 (圖 9) 可實現高開關頻率和高效率 (在 2MHz 時高達 94%)。

圖 9:單片式 Silent Switcher 器件采用 MOSFET 驅動器設計,可產生快速、干凈的開關邊沿。這實現了高效率,即使在高頻操作情況下也不例外。另外,創新的驅動器還最大限度減少了過沖,并抑制了振鈴,而在采用其他驅動器時這些將成為產生 EMI 的一個來源。
集成化補償電路和旁路電容器最大限度減小了總體解決方案尺寸,并簡化了低 EMI 布局。利用一個簡單的鐵氧體磁珠濾波器,LT8645S 能夠通過 CISPR 25 Class 5 EMI 規格限制,并留有裕度。
圖 10 示出了采用 LT8645S 的超低 EMI 2MHz、5V/8A 應用。圖 11 示出了 LT8645S 的效率,圖 12 顯示了 LT8645S 解決方案尺寸。

圖 10:采用 LT8645S 的超低 EMI 5V/8A 應用

圖 11:用于該超低 EMI 解決方案時的 LT8645S 效率

圖 12:LT8645S 演示電路的小解決方案尺寸
LT8645S 擁有支持高降壓比的非凡能力,甚至當工作在高開關頻率時也是如此,這得益于其 40ns 的最短接通時間。例如,LT8645S 能在 1MHz 開關頻率下從一個高達 30V 的輸入產生 1.8V 輸出。如果跳過某些開關周期是可以接受的,那么輸入可升高至 65V 的絕對最大額定值。
當輸出低于 3.1V 時,LT8645S 的 BIAS 引腳應連接至一個高于 3.1V 的外部電源以改善效率。如果沒有這樣的電源可用,則將 BIAS 引腳連接至 GND。圖 13 示出了一款可在 65V 輸入瞬變情況下正常工作的 1MHz 1.8V/8A 解決方案。

圖 13:采用 LT8645S 的 1MHz 1.8V/8A 應用電路能承受高達 65V 的輸入瞬變
除了低 EMI、可在高頻條件下實現高效率、并具有寬輸入電壓范圍之外,LT8645S 的特點還包括超低靜態電流和低壓差。在閑置狀態下,超低的靜態電流能夠延長電池運行時間。低壓差特性對于在冷車發動情況下持續運作是至關緊要的。
結論
Silent Switcher 和 Silent Switcher 2 穩壓器可滿足汽車環境苛刻的 EMI 輻射要求。請見表 1 羅列的 Silent Switcher 器件,其中包括本文介紹的幾款產品。
在本文著重介紹的器件中,LT8650S 雙通道同步單片式 Silent Switcher 2 穩壓器為 SOC 應用提供了寬輸入電壓范圍、優異的 EMI 性能和小的解決方案尺寸,同時還可提供多個高電流輸出和快速瞬態響應。LT8609S 同步單片式 Silent Switcher 2 穩壓器提供了寬輸入電壓范圍、低靜態電流、卓越的 EMI 性能、小的解決方案尺寸和高效率,該器件能夠容易地滿足當今汽車中無處不在的電源系統之要求。LT8645S (輸入至 65V) 可構成適合 48V 汽車系統的緊湊型低 EMI 解決方案。
表 1。低 EMI Silent Switcher 和 Silent Switcher 2 (“S”)同步降壓型穩壓器。對在本文中描述的器件做了突出顯示。

注釋
* Silent Switcher 是獲專利授權的技術,專利號為 8823345。
推薦閱讀:





