【導讀】從傳統意義上來講,PWM型D類放大器需要龐大且昂貴的濾波元件來降低由其滿擺幅轉換和快速開關頻率所引起的電磁干擾(EMI)。而當今的D類放大器采用的擴譜調制技術則允許設計者省去這些濾波元件,又不會降低音頻性能或放大功效。
由于功效高于AB類放大器,D類放大器對便攜式音頻應用設計人員來說更具吸引力。但是,也有一些設計者并未在便攜式應用中使用D類放大器,因為傳統的PWM型D類放大器需要龐大且昂貴的濾波元件來降低電磁干擾。Maxim公司的D類放大器擴譜調制技術則讓設計者可以省去這些濾波元件,又不會降低音頻性能或放大功效,因此有效推動了高效D類放大器在便攜式音頻應用中的推廣。
傳統的脈寬調制放大器拓撲
圖1展示了一款典型的PWM型、橋接負載(BTL) D類放大器。PWM方案通常利用一個內部生成的鋸齒波作為其輸入級的基準。其中有一個比較器監視模擬輸入電壓,并將其與鋸齒波進行比較。當鋸齒波輸入超過輸入電壓時,比較器輸出就變為低電平。在比較器輸出端利用一個反相器來生成一個互補的PWM波形,用于控制BTL輸出的第二橋臂。
因為其滿擺幅轉換特性和快速開關頻率會產生較高的射頻(RF)輻射和干擾,PWM型放大器的輸出一般需要龐大的濾波元件。此時一般需要一個LC濾波器來降低這種高頻干擾,并從PWM信號的占空比信息中提取音頻內容。

圖1:傳統的脈寬調制拓撲
擴譜調制放大器拓撲
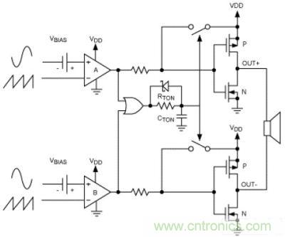
有一種方法可以取代這種昂貴的大尺寸LC濾波器方案,那就是改進開關過程,使放大器在保持高效的同時降低EMI。Maxim公司的D類放大器恰好做到了這一點。這種D類放大器采用獨特的、享有專利的擴譜調制模式,以展寬寬帶頻譜分量,從而使揚聲器和電纜輻射的EMI降至最低。圖2通過Maxim公司的MAX9700展示了這種D類放大器的拓撲。
Maxim的D類放大器調制方案采用了一個內部生成的鋸齒波,并在輸入部分采用一個互補信號對。如果沒有互補輸入信號,則會在IC內部產生一個差分輸入。

圖2:單聲道D類放大器拓撲
比較器監視D類放大器的輸入,并將互補的輸入電壓與鋸齒波進行比較。當鋸齒波的幅度超過輸入電壓時,比較器A會輸出一個低電平,將相應的D類輸出(OUT+)拉高至VDD。當鋸齒波的幅度超過其輸入電壓時,比較器B也會輸出低電平,同樣將相應的D類輸出(OUT-)拉高至VDD。兩個D類輸出都被拉高之后,一個處于或非門輸出端的定時器開始計時,時間常數為tau,相當于1 / (RTON * CTON)。固定時間(tau)結束后,兩個D類輸出都被拉低至GND,而兩個比較器均被復位。這個過程在第二個比較器輸出端產生一個最小脈沖寬度tON (MIN)。隨著輸入電壓的升高或降低,其中一個輸出(第一個比較器會觸發翻轉)的脈沖持續時間會增加,而另一個輸出的脈沖持續時間則維持在tON(MIN),從而導致揚聲器兩端的凈電壓(VOUT+ - VOUT-)發生改變。
[member]
[page]

圖3:FFM模式下,Maxim的D類BTL放大器加載輸入信號后的輸出
固定頻率調制和擴譜調制
Maxim的D類放大器采用兩種調制模式:(1) 固定頻率調制(FFM)模式;(2) 擴譜調制模式。FFM模式下(圖3),鋸齒波的周期保持不變,這一點和傳統的PWM方案是一樣的。擴譜調制模式(圖4)下,鋸齒波的周期會逐周期發生改變(變化范圍達±10%)。圖4對鋸齒波的周期變化進行了夸大,以更好地展示其效果。

圖4:擴譜調制模式下,Maxim的D類BTL放大器加載輸入信號后的輸出
擴譜調制模式下,其周期的逐周期變化可降低基波頻率下(fo ±10%)的頻譜能量,同時擴展特定帶寬(nfo ±10%,n為正整數)內的諧波分量。這時大量的頻譜能量并不是集中在開關頻率的各倍頻處,而是在一個隨頻率而增加的帶寬內展寬。頻率超過數兆赫茲后,寬帶頻譜看起來就像是白噪聲,從而達到降低EMI之目的。在FFM模式下,能量包含在較窄的頻帶內,并具有較高的峰值(圖5a)。而在擴譜調制模式下,能量包含在較寬的頻帶內,峰值能量也得以降低(圖5b)。請注意,圖5b中的三次諧波幾乎被噪聲底遮蓋了。

圖5a:Maxim的FFM模式

圖5b:Maxim的擴譜調制模式
擴譜調制模式將EMI輻射降至最低
Maxim的擴譜調制技術允許D類放大器真正“免除濾波器”,只要揚聲器電纜不是太長。傳統的PWM架構通常需要大尺寸的輸出LC濾波器,以確保使用D類放大器的消費類產品能夠滿足EMI規范要求。Maxim專有的擴譜調制技術降低了D類放大器的輻射,因此輸出不需要濾波或僅需要最小的濾波元件,即可滿足EMI規范要求(見附錄)。
EMI規范要求終端產品必須通過現有的準峰值檢測限制-例如由CE (歐洲共同體,歐洲標準)和FCC (聯邦通信委員會,美國標準)所制定的限制標準,以確保最低程度的電磁干擾。按照這些機構的定義,電磁干擾會中斷、阻礙或降低電子和/或電氣設備的有效性能。在準峰值檢測中,所測定的信號等級是由信號頻譜分量的重復頻率來衡量的。重復頻率越低,準峰值讀數也就越低。
擴譜調制充分利用了準峰值檢測的平均特性,從而大大降低EMI的測量結果(表1)。在擴譜調制模式下,D類放大器的峰值基波頻率在一定范圍內隨機變化-通常在其基本開關頻率的±10%范圍內。假設分析儀使用120kHz分辨率帶寬進行準峰值檢測,那么除了開關頻率基波和幾個高次諧波外,開關能量在任何單個中心頻率下都只出現一段時間。




